OpenLayers

OpenLayers is an open-source (provided under the 2-clause BSD License[2]) JavaScript library for displaying map data in web browsers as slippy maps. It provides an API for building rich web-based geographic applications similar to Google Maps and Bing Maps.

OpenLayers
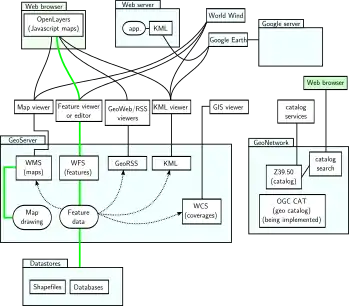
OpenLayers can communicate through several protocols
Original author(s)MetaCarta
Developer(s)The OpenLayers Dev Team
Initial releaseJune 26, 2006 (2006-06-26)
Stable release
6.14.1[1]  / 26 March 2022 (26 March 2022)
Repository
Written inJavaScript
PlatformWeb browser
TypeWeb mapping
LicenseFreeBSD
Websiteopenlayers.org

Features

OpenLayers supports GeoRSS, KML (Keyhole Markup Language), Geography Markup Language (GML), GeoJSON and map data from any source using OGC-standards as Web Map Service (WMS) or Web Feature Service (WFS).

History

The library was originally based on the Prototype JavaScript Framework.

OpenLayers was created by MetaCarta after the O'Reilly Where 2.0 conference[3] of June 29–30, 2005,[4] and released as open source software before the Where 2.0 conference of June 13–14, 2006, by MetaCarta Labs. Two other open-source mapping tools released by MetaCarta are FeatureServer and TileCache. Since November 2007, OpenLayers has been an Open Source Geospatial Foundation project.[5]

Notes

This article is issued from Wikipedia. The text is licensed under Creative Commons - Attribution - Sharealike. Additional terms may apply for the media files.