Cadet Instructors Cadre
The Cadet Instructors Cadre (CIC; French: Cadre des instructeurs de cadets) consists of approximately 7,500 Canadian Forces (CF) officers whose primary duty is the safety, supervision, administration and training of Royal Canadian Sea, Army, and Air Cadets. The branch is the largest single group within the Canadian Forces reserve force subcomponent Cadet Organizations Administration and Training Service (COATS)[1] and is the largest officer branch in the Canadian Forces.[2] The COATS subcomponent of the Reserve Force employs members from all branches and occupations of the Royal Canadian Navy, Canadian Army, and Royal Canadian Air Force of the Canadian Forces.
| Cadet Instructors Cadre | |
|---|---|
| Cadre des instructeurs de cadets (French) | |
![]() Badge of the CIC | |
| Country | Canada |
| Branch | Canadian Armed Forces |
| Type | Personnel branch |
| Role | Responsible for the safety, supervision, administration and training of Royal Canadian Sea, Army and Air Cadets in the Canadian Cadet Organizations |
| Size | 7,500 officers |
| Part of | Canadian Forces Reserve |
| Motto(s) | Latin: illuminate viam, lit. 'illuminate the way' |
| March | "La feuille d'érable" |
| Anniversaries | Founded May 1, 1910 |
Cadets are youth 12 to 18 years of age, and participate in 1,150 Sea and Army Cadet Corps and Air Cadet Squadrons located across Canada.[3]
According to Canadian Forces Chief of Review Services, about 45% of all CIC branch personnel have former Regular Force or Primary Reserve service. Some are former cadets who wish to continue their involvement in the Canadian Cadet Organizations: the Royal Canadian Sea Cadets, Royal Canadian Army Cadets, and Royal Canadian Air Cadets. Others are recruited from the general population.
History
The first authority for cadet instructors to hold rank in the Militia was established by Special General Order Dec. 21, 1903. The appointment was 2nd Lieutenant and the officer was permitted to retain the rank only as long as he remained an instructor and the cadet corps remained efficient.

On May 1, 1909 a cadre of commissioned officers, as a Corps of School Cadet Instructors was established. It was composed of qualified male school teachers. On May 1, 1921 the Corps was disbanded and reorganized on Jan 1, 1924 and designated the Cadet Services of Canada. It was a component of the Canadian Army Non-Permanent Active Militia and the forerunner of the current Cadet Instructor Cadre.
Initially, Royal Canadian Sea Cadet Corps were administered by civilians wearing Royal Canadian Navy (RCN) uniforms, differentiated by a small anchor in place of the executive curl. After 1951 RCN Reserve Officers joined the "warranted" Sea Cadet Officers until 1968 when Sea Cadet Officers became part of the Cadet Instructors List with the unification of the Canadian Armed Forces.
Air cadet officers were initially civilians who were granted "warrants" from the Air Cadet League of Canada. Their uniforms were the same as those of the cadets except RCAF-style officer and warrant officer rank insignia were worn. Beginning in 1943, the Royal Canadian Air Force began granting the Sovereign's Officer Commission in the "Air Cadet Corps", a special reserve component of the RCAF responsible for the Royal Canadian Air Cadet program. They wore uniforms identical to all other members of the RCAF with the exception of badges, composed of the letters ACC, worn on the shoulders and lapels. The League-commissioned officers and warrant officers and RCAF-commissioned officers co-existed until approx 1946 when the former were phased out. With the unification of the Canadian Forces in 1968, the officer cadre underwent a period of reorganization. It reappeared as the tri-service Cadet Instructors List (CIL) at the National Defence Headquarters. In July 1994 it was renamed Cadet Instructor Cadre (CIC).

On June 2, 2009 the CIC sub-component of the Canadian Forces Reserve was renamed the Cadet Organizations Administration and Training Service (COATS). The other sub-components are the Primary Reserve, Supplementary Reserve, and Canadian Rangers. The Cadet Instructors Cadre is a CF Personnel Branch and a CF occupation within COATS and is the largest officer branch in the Canadian Armed Forces.[2]
Centennial

Branch Flag
In the summer of 2008 on the recommendation of the CIC Branch Advisor, the Director History & Heritage authorized the creation of a CIC Branch/Camp Flag to recognize the CIC Centennial year. The flag was unveiled by the Honourable Peter MacKay, Minister of National Defence and the Chief of the Defence Staff General Walt Natynczyk at a ceremony at National Defence Headquarters on May 1, 2009, the 100th anniversary of the authorization of The Corps of School Cadet Instructors (Militia), the predecessor of the CIC Branch.
Camp flags are not saluted, dipped or lowered as a means of paying salute or compliment and a camp flag is never:
- a. presented on parade or in any ceremony, which may afford the flag special treatment or honour or
- b. draped over a casket.
A camp flag may, however, be taken into service or initially broken on flagpoles in a public display to mark their adoption.
The flag is made up of the three Canadian Forces elemental colours behind a centred CIC Branch badge. The gold trim is representative of the cadets who are the primary focus of the CIC Branch. Cadets are the common element that binds the three elements within the Branch.
Branch identification
As a branch of the Canadian Forces, members of the Cadet Instructors Cadre wear the Distinct Environment Uniforms (DEU) of the navy, army, or air force representing their leadership of the Royal Canadian Sea, Army or Air Cadets. As required they wear the base/garrison, field and working uniforms - Naval Combat Dress (NCD) for sea, CADPAT combat uniform for army or air, or flight suit.
CIC officers are issued branch accouterments upon enrollment. With Canadian Forces integration and the formation of the Cadet Instructors List (CIL), a tri-service cap badge was authorized for wear but members opted for elemental cap badges and collar badges (crossed swords for Army, fouled anchor for Navy and an eagle for Air). The air and sea collar badges became obsolete with the return of the services distinct environmental uniforms and discussions began in the mid-1990s to create a new distinct CIC Branch badge but no proposed design gained support from members of the branch. The separate elemental versions of the branch badge were never officially authorized for wear. In 2015, the Branch Advisory Committee caused the proper tri-service branch badge to be available, and all officers are required to wear the official badge. CIC Army wear CIC brass shoulder titles and specific land element collar badges.
Members of the CIC Branch may wear cadet power or glider pilot wings or Canadian Forces parachute wings earned while a cadet. CIC officers of any element and other branch officers training cadets who earned equivalent civilian flying qualifications may be authorized to wear "Cadet" wings while actively engaged as a pilot in air cadet flying or gliding operations. Members with former Regular Force or Primary Reserve Service continue to wear service qualifications such as flying qualifications (e.g. pilot, navigator), parachute wings, diver, submariner dolphins and the sea service badge.
Branch employment
Most members of the CIC Branch are employed at one of the 1150 Royal Canadian Sea Cadet Corps (RCSCC), Royal Canadian Army Cadet Corps (RCACC), or Royal Canadian Air Cadet Squadrons (RCACS) located across Canada.
Each local corps or squadron is led by a commanding officer who is the commanding officer of the cadets and the immediate supervisor of the unit's other officers. Cadet corps/squadron commanding officers are not designated commanding officers in accordance with Queen's Regulations and Orders for the Canadian Forces (QR&O's). They may recommend disciplinary action to the Regional Cadet Support Unit Commanding Officer.
Other corps/squadron officers perform the roles of supply officer, administration officer, and training officer. In addition to these responsibilities, the officers are the primary instructors for their cadet corps or squadron assisted by senior cadets. They may also be joined by officers of other CF Branches and non-commissioned members of the Canadian Forces, contracted civilian instructors or volunteers. Cadet corps and squadrons are always supported by a local sponsor which works with the staff to provide the program for the cadets. Under exceptional circumstances members of the Cadet Instructors Branch with special skills may be assigned to regular force or primary reserve units on a temporary basis.
Specialist programs and summer training
In addition to the unit training syllabus, the Canadian Forces funds and operates specialist programmes and Cadet Summer Training Centres that accommodate the Air Cadet Gliding Program, with Regional Gliding Schools across Canada, and the Sea Cadet Sail Training Centres. Cadet training at these facilities is led by members of the CIC Branch augmented by other Canadian Forces members in support occupations and trades including medical, chaplaincy, administration, and logistics.
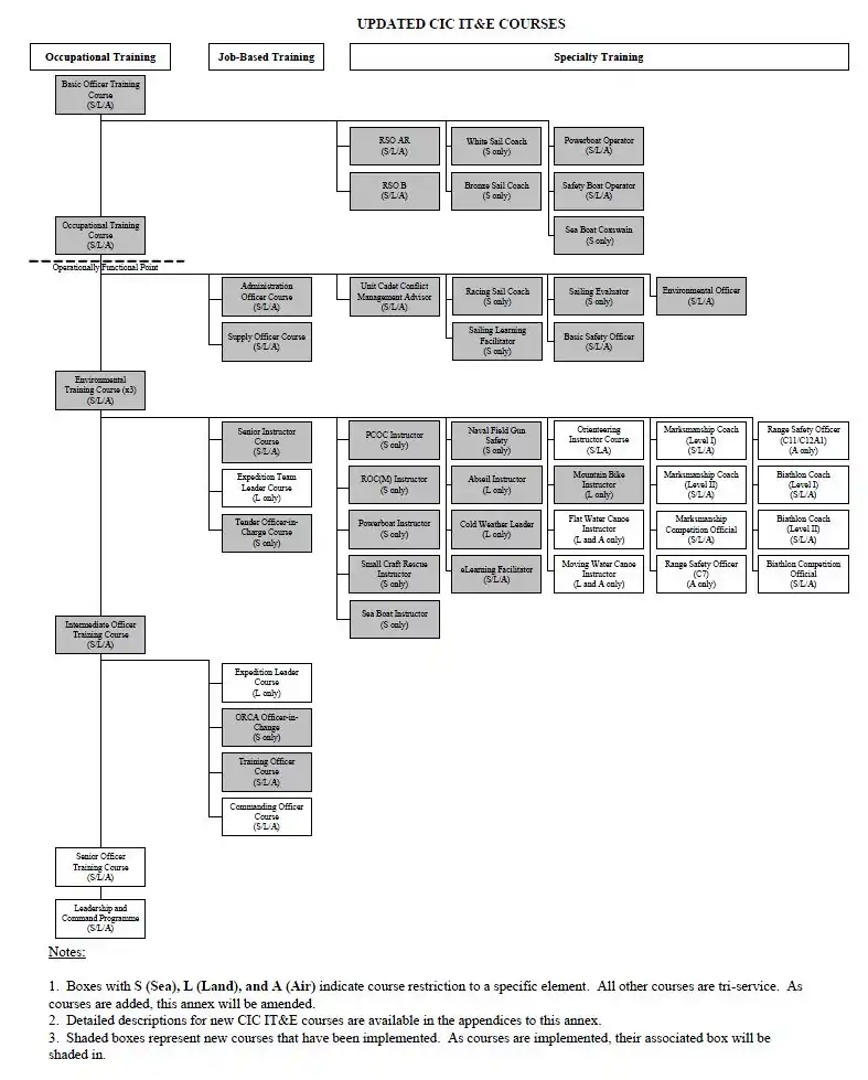
CIC training programme
Nearly half of all CIC Branch members have previous service in the Regular or Primary Reserve. Others have enrolled in the Canadian Forces for the first time and represent all segments of society and occupations. Members of the Royal Canadian Mounted Police (RCMP) who were until August 4, 1998, prohibited by the Royal Canadian Mounted Police Act from enrolling in the Canadian Forces Reserve, are an important source of personnel as are ex-cadets who enrol to work with the cadet program immediately upon leaving the cadet program before their 19th birthday. While a university degree is not a requirement for enrolment in the CIC Branch, many of the younger members are university students and most of the older officers are well established in their own civilian careers. All candidates must submit to reliability and vulnerable sector screening. Transferring to the Cadet Organizations Administration and Training Service is attractive to former serving members as it allows them to continue to serve in a non-operational environment that is not mandated by the age and universality of fitness standards required in the Regular Force or Primary Reserve. That is particularly important for members who have been injured or wounded but are otherwise able to function in their trade and serve with dignity until aged 65 should they choose.
Candidates without previous military service are required to complete the Basic Officer Training Course (BOTC) within 5 years of enrolment, and with the consequent CIC Occupational Training Course (OTC), involve a total of seven weeks of distance learning and 16 days of in house training at Regional Cadet Instructor Schools (or Écoles régionale des instructeurs de cadets). A CIC officer will start at the rank of naval cadet or officer cadet, and upon successfully completing the Basic Officer Training and Occupational Training Courses may be commissioned after a year's service and on the job training or immediately if the candidate holds a university undergraduate degree.
Former serving officers of the Canadian Forces may be component transferred to the Cadet Organization Administration and Training Service (COATS) and be required to take specific instruction to familiarize them with the cadet organizations. Former serving non-commissioned members may component transfer to COATS and retain their rank or be commissioned in the CIC Branch. Those of Sgt. and above will be commissioned on enrolment and be required to take CIC specific courses.
Mandatory CIC officer training
CIC Officer training is delivered through the CIC Centre for Distributed Learning and the five Regional Cadet Instructor Schools (RCIS) across Canada. Following the integration of the Canadian Forces in 1969, the training was rank-based, requiring successful completion in order to qualify for promotion. Beginning in 2009 a revised training system was introduced. In addition to providing the requisite military familiarization the courses include instruction on contemporary educational methodology resulting in the skills and knowledge required to administer the Cadet Organizations. Training is delivered both in house and through distance learning at the RCIS facilities in both continuous and weekend instruction. The ability to deliver training by the Canadian Forces internet-based Defence Learning Network / Réseau d'apprentissage de la Defense (DLN/RAD) has expanded the level training provided and prepares the candidates for the in-house training.
Basic Officer Training Course
The aim of the Basic Officer Training Course (BOTC) is to introduce course candidates to the military environment, teach basic military and leadership skills common to all CF officers, guide the development of officer-like qualities and provide opportunities to apply leadership. Phase 1 is delivered by four weeks of computer based distributed learning (DL) and on the job training that must be completed before moving on to the inhouse Phase 2 that involves eight days classroom training (10 days if Standard First Aid is included for those not qualified already). The BOTC Course content includes:
- Adhere to CF Regulations and Values
- Lead Subordinates
- Comply with Safety, Security and Environmental Protection Policies
- Communicate Orally and in Writing
- Plan Activities
- Conduct Activities
- Perform Basic Drill Movements at the Halt and on the March
- Maintain Personal Health and Fitness
Course prerequisites:
- MOSID 00232
- Enrolled in the Canadian Forces as an Officer Cadet/Naval Cadet in the Reserve Force COATS Subcomponent.
- Must be issued their work dress uniform (army or air combat, or naval combat dress).
CIC Occupational Training Course
On completing the Basic Officer Training Course (BOTC) candidates are qualified to take the CIC Occupational Training Course (OTC) to become qualified in the CIC Branch. The course provides candidates the skills and basic knowledge required to lead, develop, train and coach youth, while delivering the cadet program both at their home units and at cadet summer training centres. On the Job Training along with three weeks of Distributed Learning precedes the 6 day Inhouse training classroom portion.
This course can be taken immediately after the Basic Officer Training Course (BOTC).
Course content includes:
- Adhere to Canadian Cadet Organization Regulations and Values
- Lead Cadets
- Communicate with Canadian Cadet Movement (CCM) Partners - CF, Leagues, Community
- Instruct Personnel
Course prerequisites:
- Successful completion of the Basic Officer Training Course (BOTC) or authorized prior CF service.
Environmental Training Courses
This course is designed to provide officers with the basic knowledge and skills required at a cadet corps/squadron, with an emphasis on the organization, customs, and traditions unique to each of the three elements of the Canadian Forces. The in-house portion of the training is seven days, eight days, and six days for the sea, land and air element with distance learning components designed to take seven weeks, three weeks and four weeks respectively.
Environmental Training Course (Sea)
Course content includes:
- Seven weeks on-line distance learning with seven days in house training.
- Exemplify the professional attributes of a Canadian Forces and CIC Branch (Navy) Officer
- Perform the Duties of a Divisional Officer
- Deliver the Sea Cadet Training Program
- Communicate using Marine VHF Radio
- Attain Pleasure Craft Operator Competency
- Operate a Powerboat
- Explain Small Craft Pilotage
- Deliver On-water Training
- Carry out Seamanship
- Supervise the Safe Conduct of Drill and Ceremonial
Course prerequisites:
- CIC Officer Occupation Course
- Completed Basic Officer Training Course (BOTC)
- Candidate must be a naval cadet or Acting Sub-Lieutenant
Completion of the course qualifies candidate to perform the duties of a divisional officer in a sea cadet corps.
Environmental Training Course (Land) (LETC)
Course content includes:[4]
- Three weeks on-line distance learning with 16 days in house training
- Exemplify the professional attributes of a Canadian Forces and CIC Branch (Army) Officer
- Perform the duties of a Platoon Commander
- Deliver the Army Cadet Training System
- Communicate using land-based radios
- Navigate over land
- Participate in an overnight Field Training Exercise (FTX)
- Participate in an Army Cadet Field Training Exercise
- Conduct a recce of an established trail
Course prerequisites:
- Completed Basic Officer Training Course (BOTC) or have authorized previous service
- CIC Officer Occupation Course (OTC)
- Candidate must be an officer cadet or second lieutenant
- Candidate must meet physical fitness requirements to allow for trekking a minimum of 4 km, navigating over uneven ground, and remaining in the field for the duration of the FTX.
Completion of the course qualifies candidate to perform the duties of a platoon officer in an army cadet corps.
Environmental Training Course (Air) (AETC)
Course content includes:
- Four weeks on-line distance learning with 12 days in house training
- Exemplify the professional attributes of a Canadian Forces and CIC Branch (Air Force) Officer
- Perform the duties of a Flight Commander
- Deliver the Air Cadet Training System
- Communicate using land-based radios
- Navigate using map and compass
- Participate in an Air Cadet Aircrew Survival Exercise
- Explain the basic aspects of aeronautics
- Explain the Principles of meteorology
- Explain Air Navigation
Course prerequisites:
- Air CIC Officer Occupation Course
- Completed Basic Officer Training Course (BOTC) Course or have authorized previous service
- Candidate must be an officer cadet or second lieutenant
Completion of the course qualifies candidate to perform the duties of a flight commander in an air cadet squadron.
Intermediate Officer Training Course (IOTC)
The course consists of eight weeks on-line distance learning with six days in house training. The Intermediate Officer Training Course (IOTC) is designed to provide selected personnel with the skills and knowledge to enable them to perform in their current and future leadership and staff roles at the corps /squadron, Cadet Summer Training Centres (CSTCs) and regional and national headquarters. With three weeks of Distance Learning and six days of classroom instruction, the training builds on the CIC Basic Military Officer Qualification Course (BOTC) and CIC Occupational Training Course (OTC) and focuses on: more advanced leadership theory common to all officers in the Canadian Forces (CF), their role in the enforcement of policies, regulations and unit discipline (e.g., setting the example, being a role model), the leadership, development and counselling of subordinates, mentoring, adolescent development and youth issues, planning and conducting unit-level activities, and communicating orally and in writing.[5]
Course content includes:
- Assist in the Enforcement of CF and CCO Regulations
- Develop Subordinates
- Counsel Subordinates
- Enforce Safety and Environmental Protection Policies
- Conduct a Corps / Squadron Activity
- Communicate in writing and verbally
Course prerequisites:
- CIC Basic Officer Training Course (BOTC)
- CIC Occupational Training Course
- Sea, Land or Air Environmental Training Course
- Being appointed TrgO or CO
Commanding Officer course
(Cours de commandant)
Training consists of four Weeks On-line distant learning supported by a two-days in house. The course is designed to give cadet corps/squadron commanding officers the opportunity to upgrade/update their knowledge, discuss common problems with a view to learning from each other and to function more effectively as a commanding officer.
Course content includes:
- Officer development
- Corps/squadron support
- Social issues
- Problem solving
- Public relations and recruiting
- Regional issues
- Personnel selection and relationships with sponsoring committees
- Environmental issues
- Harassment policy
Course prerequisites:
- IOTC
- Must be a commanding officer or commanding officer designate
Job based training
Skills and knowledge required to perform a specific job
- Cadet Unit Administration Officer (U Adm O)
- Cadet Unit Supply Officer (U Sup O)
- Cadet Unit Training Officer Course (U Trg O)
Specialty training
Instruction required to qualify a limited number of individuals to perform unique tasks required to deliver the cadet program.
- Safety Manager Course (SMC)
- Unit Environmental Officer (Env O)
- Glider Pilot Instructor Course (GPIC)
- Tow Aircraft Conversion Course (TACC)
- Launch Control Officer (LCO)
- Range Safety Officer – Biathlon (RSO (B))
- Range Safety Officer — Air Rifle (RSO AR)
- Range Safety Officer — Large Bore (RSO (LB))
- Sailing Coach
- Small Craft Operator Program (SCOP) Instructor
- Tender Officer in Charge Course (TOIC)
- ORCA Class Patrol Craft Tender Officer in Charge Course (ORCA OIC)
- Cold Weather Leader (CWL)
- Abseil Instructor Course (AIC)
- Orienteering Instructor (OIC)
- Flat Water Canoe Instructor (FWCI)
- Moving Water Canoe Instructor (MWCI)
- Naval Field Gun Safety Course (NFGSC)
- Unit Cadet Conflict Management Advisor (UCCMA)
- Senior Instructor Course (SIC)
- Mountain Bicycle Instructor Course (MBI)

Roles and duties
| Naval Cadet - Officer Cadet |
|---|
|
| Acting Sub-Lieutenant - Second Lieutenant | Sub-Lieutenant - Lieutenant | Lieutenant(N) - Captain |
|---|---|---|
|
|
|
| Lieutenant-Commander - Major | Commander - Lieutenant-Colonel | |
|---|---|---|
|
|
Motto
The motto of the CIC Branch is Illuminate Viam (Illuminate the Way).
Authorized march
"La Feuille d'érable" is the CIC Branch march past. This music is a traditional Catholic French-Canadian song that came out of the bonne chanson in the 1940s.
|
Original version of "La Feuille d'érable" by Albert Larrieu.
|
As sung by members of the CIC across Canada (translated into English)
|
References
- "Administrative Order: Implementation of Cadet Organizations Administration and Training Service", NDHQ 1085-30 (D Cdts 6) dated 2 July 2009.
- "Largest officer occupation marks centennial". The Maple Leaf. 14 January 2009. Archived from the original on 2011-06-09.
- "Cadet Instructors - Get Work and Training". 2008. Archived from the original on October 6, 2011. Retrieved 2008-08-06.
