CHRNB4
Neuronal acetylcholine receptor subunit beta-4 is a protein that in humans is encoded by the CHRNB4 gene.[5][6]
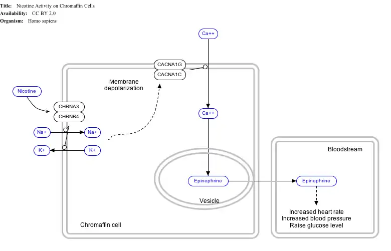
Interactive pathway map
Click on genes, proteins and metabolites below to link to respective Wikipedia articles. [§ 1]
Nicotine Activity on Chromaffin Cells edit
- The interactive pathway map can be edited at WikiPathways: "NicotineActivityonChromaffinCells_WP1603".
See also
References
- GRCh38: Ensembl release 89: ENSG00000117971 - Ensembl, May 2017
- GRCm38: Ensembl release 89: ENSMUSG00000035200 - Ensembl, May 2017
- "Human PubMed Reference:". National Center for Biotechnology Information, U.S. National Library of Medicine.
- "Mouse PubMed Reference:". National Center for Biotechnology Information, U.S. National Library of Medicine.
- Eng CM, Kozak CA, Beaudet AL, Zoghbi HY (Apr 1991). "Mapping of multiple subunits of the neuronal nicotinic acetylcholine receptor to chromosome 15 in man and chromosome 9 in mouse". Genomics. 9 (2): 278–282. doi:10.1016/0888-7543(91)90253-B. PMID 2004777.
- "Entrez Gene: CHRNB4 cholinergic receptor, nicotinic, beta 4".
Further reading
- Green WN, Millar NS (1995). "Ion-channel assembly". Trends Neurosci. 18 (6): 280–287. doi:10.1016/0166-2236(95)93915-K. PMID 7571003.
- Hogg RC, Raggenbass M, Bertrand D (2003). "Nicotinic acetylcholine receptors: from structure to brain function". Rev. Physiol. Biochem. Pharmacol. Reviews of Physiology, Biochemistry and Pharmacology. 147: 1–46. doi:10.1007/s10254-003-0005-1. ISBN 978-3-540-01365-5. PMID 12783266.
- Tarroni P, Rubboli F, Chini B, et al. (1992). "Neuronal-type nicotinic receptors in human neuroblastoma and small-cell lung carcinoma cell lines". FEBS Lett. 312 (1): 66–70. doi:10.1016/0014-5793(92)81411-E. PMID 1330682.
- Anand R, Lindstrom J (1992). "Chromosomal localization of seven neuronal nicotinic acetylcholine receptor subunit genes in humans". Genomics. 13 (4): 962–967. doi:10.1016/0888-7543(92)90008-G. PMID 1505988.
- Raimondi E, Rubboli F, Moralli D, et al. (1992). "Chromosomal localization and physical linkage of the genes encoding the human alpha 3, alpha 5, and beta 4 neuronal nicotinic receptor subunits". Genomics. 12 (4): 849–50. doi:10.1016/0888-7543(92)90324-L. PMID 1572664.
- Boulter J, O'Shea-Greenfield A, Duvoisin RM, et al. (1990). "Alpha 3, alpha 5, and beta 4: three members of the rat neuronal nicotinic acetylcholine receptor-related gene family form a gene cluster". J. Biol. Chem. 265 (8): 4472–82. doi:10.1016/S0021-9258(19)39588-2. PMID 1689727.
- Papke RL, Heinemann SF (1992). "The role of the beta 4-subunit in determining the kinetic properties of rat neuronal nicotinic acetylcholine alpha 3-receptors". J. Physiol. 440: 95–112. doi:10.1113/jphysiol.1991.sp018698. PMC 1180142. PMID 1725184.
- Elliott KJ, Ellis SB, Berckhan KJ, et al. (1997). "Comparative structure of human neuronal alpha 2-alpha 7 and beta 2-beta 4 nicotinic acetylcholine receptor subunits and functional expression of the alpha 2, alpha 3, alpha 4, alpha 7, beta 2, and beta 4 subunits". J. Mol. Neurosci. 7 (3): 217–228. doi:10.1007/BF02736842. PMID 8906617. S2CID 45737923.
- Chavez-Noriega LE, Crona JH, Washburn MS, et al. (1997). "Pharmacological characterization of recombinant human neuronal nicotinic acetylcholine receptors h alpha 2 beta 2, h alpha 2 beta 4, h alpha 3 beta 2, h alpha 3 beta 4, h alpha 4 beta 2, h alpha 4 beta 4 and h alpha 7 expressed in Xenopus oocytes". J. Pharmacol. Exp. Ther. 280 (1): 346–56. PMID 8996215.
- Groot Kormelink PJ, Luyten WH (1997). "Cloning and sequence of full-length cDNAs encoding the human neuronal nicotinic acetylcholine receptor (nAChR) subunits beta3 and beta4 and expression of seven nAChR subunits in the human neuroblastoma cell line SH-SY5Y and/or IMR-32". FEBS Lett. 400 (3): 309–314. doi:10.1016/S0014-5793(96)01383-X. PMID 9009220.
- Navaneetham D, Penn A, Howard J, Conti-Fine BM (1997). "Expression of the alpha 7 subunit of the nicotinic acetylcholine receptor in normal and myasthenic human thymuses". Cell. Mol. Biol. (Noisy-le-grand). 43 (3): 433–42. PMID 9193799.
- Gerzanich V, Kuryatov A, Anand R, Lindstrom J (1997). ""Orphan" alpha6 nicotinic AChR subunit can form a functional heteromeric acetylcholine receptor". Mol. Pharmacol. 51 (2): 320–7. doi:10.1124/mol.51.2.320. PMID 9203638.
- Gerzanich V, Wang F, Kuryatov A, Lindstrom J (1998). "alpha 5 Subunit alters desensitization, pharmacology, Ca++ permeability and Ca++ modulation of human neuronal alpha 3 nicotinic receptors". J. Pharmacol. Exp. Ther. 286 (1): 311–20. PMID 9655874.
- Hellström-Lindahl E, Gorbounova O, Seiger A, et al. (1998). "Regional distribution of nicotinic receptors during prenatal development of human brain and spinal cord". Brain Res. Dev. Brain Res. 108 (1–2): 147–160. doi:10.1016/S0165-3806(98)00046-7. PMID 9693793.
- Sato KZ, Fujii T, Watanabe Y, et al. (1999). "Diversity of mRNA expression for muscarinic acetylcholine receptor subtypes and neuronal nicotinic acetylcholine receptor subunits in human mononuclear leukocytes and leukemic cell lines". Neurosci. Lett. 266 (1): 17–20. doi:10.1016/S0304-3940(99)00259-1. PMID 10336173. S2CID 43548155.
- Boorman JP, Groot-Kormelink PJ, Sivilotti LG (2001). "Stoichiometry of human recombinant neuronal nicotinic receptors containing the b3 subunit expressed in Xenopus oocytes". J. Physiol. 529 (3): 565–77. doi:10.1111/j.1469-7793.2000.00565.x. PMC 2270211. PMID 11118490.
- Lev-Lehman E, Bercovich D, Xu W, et al. (2001). "Characterization of the human beta4 nAChR gene and polymorphisms in CHRNA3 and CHRNB4". J. Hum. Genet. 46 (7): 362–366. doi:10.1007/PL00010921. PMID 11450844.
- Groot-Kormelink PJ, Boorman JP, Sivilotti LG (2001). "Formation of functional alpha3beta4alpha5 human neuronal nicotinic receptors in Xenopus oocytes: a reporter mutation approach". Br. J. Pharmacol. 134 (4): 789–796. doi:10.1038/sj.bjp.0704313. PMC 1573006. PMID 11606319.
External links
- CHRNB4+protein,+human at the US National Library of Medicine Medical Subject Headings (MeSH)
- Human CHRNB4 genome location and CHRNB4 gene details page in the UCSC Genome Browser.
This article incorporates text from the United States National Library of Medicine, which is in the public domain.
This article is issued from Wikipedia. The text is licensed under Creative Commons - Attribution - Sharealike. Additional terms may apply for the media files.





