Administrative divisions of Ukraine

The administrative divisions of Ukraine are subnational administrative divisions within the geographical area of Ukraine under the jurisdiction of the Ukrainian Constitution. Ukraine is a unitary state with four tiers of subnational government: (1) oblasts or regions (mostly), (2) raions or districts, (3) city councils and (4) rural councils.

The first tier consists of 27 subdivisions, of which there are 24 oblasts, one autonomous republic (Crimea) and 2 cities with special status (Kyiv and Sevastopol).[1][2] The second tier includes (since July 2020) 136 raions.

Ukraine directly inherited its administrative divisions from the local republican administration of the Soviet Union, the Ukrainian Soviet Socialist Republic, and the overall structure did not change significantly from the middle of the 20th century until reforms of July 2020; it was somewhat complex, as beside having several tiers of a territorial subdivision, it had a classification for various populated places, particularly cities. The 2020 reforms, while retaining the first-level structure, radically reduced the second tier from 490 raions and 118 "cities of regional significance" to just 136 raions, with the "cities of regional significance" merging into the reformed raions.

Following the annexation of Crimea by the Russian Federation, Autonomous Republic of Crimea and Sevastopol came under the de facto administration of the Russian Federation, which claims them as the Republic of Crimea and the federal city of Sevastopol. Internationally, most states have not recognised the Russian claims.

Overview

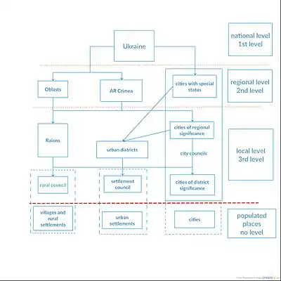
Chart of administrative divisions until 2020

According to Article 133 of the Constitution of Ukraine, "the system of the administrative and territorial structure of Ukraine is composed of the Autonomous Republic of Crimea, oblasts, districts, cities, districts in city, settlements, and villages." Certain types of subdivision are not mentioned in the Constitution (i.e. rural settlements), but they are mentioned for regional composition. Also, regular raions (districts) are sometimes denoted as rural to distinguish them from raions in cities.[3]

Ukraine's administrative divisions are divided as follows:

  • By geographical characteristics the units are divided on regions (such as autonomous republic, oblasts, districts, cities with special status) and places of settlement (cities, towns, villages).
  • By their status they can be administrative-territorial units (oblasts and districts), self-governed territorial units (cities, towns, villages). Also the autonomous republic has a unique status of territorial autonomy, while districts in cities combine both characteristics of administrative territorial as well as self-governed territorial units.
  • By position in the system of administrative division, the units divided into territorial units of prime level (cities w/o district division, districts in cities, towns, villages), of middle level (districts, cities with district division), and of higher level (autonomous republic, oblasts, cities with special status).
  • Administrative division has changed because some territories are not under the control of the government. For example, Sievierodonetsk has become the new central regional center.

Regions, cities, districts are governed by a state administration, a chief of which is appointed by the president after a nomination by the cabinet of ministers.[4] Crimea has its own cabinet of ministers, however the state administration is represented by the office of the Presidential Representative of Ukraine. A basic and the lowest level of administrative division is a settlement that is governed by a local council (rada). Cities as a settlement always carry a special status within a region and have their own form of self-administration (municipality – vykonkom) and some may consist of their own city's districts (raions). City municipalities are governed by a mayor and a city council (miskrada). Some smaller cities, towns, and rural localities may be under control of city municipalities based on larger cities. Towns as well as villages are not controlled by state administration and are self-governed by either a town council (selyshchna rada) or a village council (silrada) within the limits of the Constitution and the laws of Ukraine (article 140 of the Constitution of Ukraine). Village councils may carry a combined jurisdiction which may include several villages and hamlets (selyshche). Unlike villages, each town council always has a separate jurisdiction which may be part of bigger city's council. Hamlet (selyshche) is a non-governed rural locality and is governed by a village council of nearby village.

Until 2020

Ukraine was divided into three main levels of administrative divisions: oblast (region), raion (district), and council (city, settlement, and village). Settlements such as cities did not necessary constitute the basic level of the administrative territorial system. For that purpose cities were categorized into own three categories that correspond to each level of subdivisions. Cities with special status and regional significance, beside being divided into special districts in those cities, may also have included smaller cities (of district significance), settlements, and/or villages. The settlement's population size was not the only factor for its status. The final decision on status change was made by the Ukrainian parliament. The following table is based on the 2001 Ukrainian Census.[5]

Level of division[3]TerritoryTotalCorresponding settlementsTotalTotal urban/rural
1 (regions)autonomous republic1cities with special status[lower-alpha 1]21,344
oblasts[lower-alpha 2]24
2 (regional subdivisions)[rural] districts[lower-alpha 3]490cities of regional significance[lower-alpha 4]178
[urban] districts in cities118
3 (communities)[lower-alpha 5]city councils454cities of district significance274
settlement councils[lower-alpha 6]783individual urban-type settlements[lower-alpha 7]890
village councils10,278individual villages27,19028,621
[rural] settlements[lower-alpha 8]1,266

List

The following numbers are based on the 2001 Ukrainian Census.[5]

Total cities: 454, an increase of 20 compared with the 1989 census.[5]

From 2020

In the 2020 administrative reform, all populated places in Ukraine (except for two cities with special status: Kyiv and Sevastopol) were resubordinated to raions (districts).[6] The new figure of 136 raions includes 10 in the Crimean region (though they are not presently functional) and Sevastopol.

Level of subdivisionTerritoryTotal
First autonomous republic 1
cities with special status 2
oblasts (regions) 24
Second raions (districts) 136
Third hromadas (municipalities) 1,469

History

Before the introduction of oblasts in 1932, Ukraine comprised 40 okruhas, which had replaced the former Russian Imperial guberniya (governorate) subdivisions.

In 1932 the territory of the Ukrainian SSR was re-established based on oblasts. Excluded in the administrative changes was Western Ukraine, which at that time formed part of the Second Polish Republic and shared in the Polish form of administrative division based on voivodeships.

In the post-World War II period, the Ukrainian Soviet Socialist Republic consisted of 25 oblasts and two cities with special status.

After the fall of the Soviet Union in 1991, Crimea obtained the status of an autonomous republic with its own government instead of a regional state administration.

  • The top level: duchy (land) → palatinate (voivodeship) → regiments (polk) / palanka → governorate → okruha → oblast → TBD
  • The intermediate level: apanage duchy → county (povit) / eldership (starostvo) → hundred (sotnia) → raion → county (povit)
  • The local level: volost → kurin / community (hromada) → volost → council (rada) → community (hromada)

First-level administrative divisions

Autonomous republic

The Autonomous Republic of Crimea, formerly the Crimean Oblast of the Ukrainian SSR, geographically encompasses the major portion of the Crimean peninsula in southern Ukraine. Its capital is Simferopol. The Autonomous Republic of Crimea is the only region within Ukraine that has its own constitution.

On 16 March 2014, after the occupation of Crimea by the Russian military, a referendum on joining the Russian Federation was held. A majority of votes supported the measure. On 21 March 2014, the Russian Duma voted to annex Crimea as a subject into the Russian Federation. The Ukrainian government does not recognize the referendum or annexation of Crimea as legitimate. On 27 March, the UN General Assembly passed Resolution 68/262 by 100 to 11 votes, recognizing the referendum as invalid and denying any legal change in the status of Crimea and Sevastopol.

Autonomous
republic
Representative of
the President
Area
(km2)
Population
(2010)
Population
density
Administrative
centre
No. of raions
(districts)
Cities of regional
significance[nb 1]
 Crimea Anton Korynevych 26,100 1,966,801 75 Simferopol[7] 14 11

Oblasts

Oblasts are on the first (top) level of the administrative division of Ukraine.

All but four oblasts are named after their administrative center. Volyn' and Zakarpattia, whose respective capitals are Lutsk and Uzhhorod, are named after the historic regions Volhynia and Transcarpathia. The administrative centers of the Dnipropetrovsk Oblast and the Kirovohrad Oblast were renamed to Dnipro and Kropyvnytskyi in 2016, however as of 2017 the oblasts still officially bear the old soviet names as their change must be reflected in an amendment to the Ukrainian Constitution.

The table below reflects changes made in 2020.

Oblast Area
(km2)
Population
(2010 Census)
Population
(2021 estimate)[8]
Population
density (2021)
Administrative
centre
No. of
raions[lower-alpha 9]
 Cherkasy Oblast 20,891.0 1,291,135 1,178,266 56.40 Cherkasy 4
 Chernihiv Oblast 31,851.3 1,104,241 976,701 30.66 Chernihiv 5
 Chernivtsi Oblast 8,093.6 903,782 896,566 110.77 Chernivtsi 3
 Dnipropetrovsk Oblast 31,900.5 3,344,073 3,142,035 98.49 Dnipro 7
 Donetsk Oblast 26,505.7 4,448,031 4,100,280 154.69 Donetsk 8
 Ivano-Frankivsk Oblast 13,894.0 1,380,770 1,361,109 97.96 Ivano-Frankivsk 6
 Kharkiv Oblast 31,401.6 2,755,177 2,633,834 83.88 Kharkiv 7
 Kherson Oblast 28,449.0 1,091,151 1,016,707 35.74 Kherson 5
 Khmelnytskyi Oblast 20,636.2 1,331,534 1,243,787 60.27 Khmelnytskyi 3
 Kyiv Oblast 28,118.9 1,719,602 1,788,530 63.61 Kyiv 7
 Kirovohrad Oblast 24,577.5 1,014,809 920,128 37.44 Kropyvnytskyi 4
 Luhansk Oblast 26,672.5 2,300,412 2,121,322 79.53 Luhansk 8
 Lviv Oblast 21,823.7 2,545,634 2,497,750 114.45 Lviv 7
 Mykolaiv Oblast 24,587.4 1,186,452 1,108,394 45.08 Mykolaiv 4
 Odessa Oblast 33,295.9 2,387,636 2,368,107 71.12 Odessa 7
 Poltava Oblast 28,735.8 1,493,668 1,371,529 47.73 Poltava 4
 Rivne Oblast 20,038.5 1,152,576 1,148,456 57.31 Rivne 4
 Sumy Oblast 23,823.9 1,166,765 1,053,452 44.22 Sumy 5
 Ternopil Oblast 13,817.1 1,086,694 1,030,562 74.59 Ternopil 3
 Vinnytsia Oblast 26,501.6 1,646,250 1,529,123 57.70 Vinnytsia 6
 Volyn Oblast 20,135.3 1,038,223 1,027,397 51.02 Lutsk 4
 Zakarpattia Oblast 12,771.5 1,246,323 1,250,129 97.88 Uzhhorod 6
 Zaporizhzhia Oblast 27,168.5 1,805,431 1,666,515 61.34 Zaporizhzhia 6
 Zhytomyr Oblast 29,819.2 1,283,201 1,195,495 40.09 Zhytomyr 4

Cities with special status

Two cities have special status: Kyiv (the capital of Ukraine) and Sevastopol. Their special status puts them on the same administrative level as the oblasts, and thus under the direct supervision of the state via their respective local state administrations, which constitute the executive bodies of the cities.

Kyiv owes its special status to being the administrative center of the country, which grants it both additional powers and responsibilities.[9] Sevastopol's special status was carried over from the Soviet era, and was due to the city being the historical headquarters of the Black Sea Fleet. Following the annexation of Crimea by the Russian Federation, Sevastopol is controlled by Russia and is incorporated as a federal subject of Russia. It is recognized as a part of Ukraine by most of the international community.

City Governor[nb 2] Area Population
(2010 census)
Population
(2021 estimate)[10]
 Kyiv Vitali Klitschko[nb 3] 839 km2 (323.9 sq mi) 2,782,016 2,962,180
 Sevastopol vacant 1,079 km2 (416.6 sq mi) 380,301 509,992

Second-level administrative units

Raions

Raions are smaller territorial units of subdivision in Ukraine. There are 136 raions.[11] Following the December 2019 draft constitutional changes submitted to the Verkhovna Rada by President Volodymyr Zelensky, united territorial communities (136 new raions) have replaced the former 490 raions of Ukraine.[12]

Cities of regional significance (regional cities)

Following the 2020 administrative changes, all the former cities of regional significance have been absorbed into the revised system of 136 districts.

Urban districts

Third-level administrative units

The Dnieper River plays an important part in Ukrainian territorial division, with many large cities settled on its banks. Here, the capital city of Kyiv which was founded on the Dnieper's right bank but for now expanded over the river significantly.
Status[13] Status (in Ukrainian) Total Number (in 2006)
misto / cityмісто457
 municipalityмісто зі спеціальним статусом2
 misto оblastnoho znachenniaмісто областного значення176
 misto raionnoho znachenniaмісто районного значення279
selyshche miskoho typu / townселище міського типу886
selo / villageсільський населений пункт28,552
 selyscheселище1,364
 seloсело27,188

Ukraine has two types of settlements: rural and urban. Rural populated areas (сільський населений пункт) can be either a village (село, selo) or a rural settlement (селище). Urban populated areas (міський населений пункт) can be either a city (містo) or an urban-type settlement (селище міського типу). For the sake of brevity, urbanized settlements are sometimes classified as towns in the English language.

Changes to a settlement's status can be made only by the Verkhovna Rada. The size of a settlement does not ultimately define its status, although is a major factor. For example, the city of Prypiat still retains its status, while having a population of zero, due to its infrastructure, including buildings, roads, and utility networks.

The typical Ukrainian misto ought to be considered a city, not a town (compare to City status in the United Kingdom). However, the city's subordination to either an oblast or raion also should be taken into account, especially in the political sense. Some of urbanized settlements may be cities of raion subordination, although it could seem confusing, a type of settlement should be considered first as its status is given for administrative purposes.

Cities

Kyiv Oblast for instance, has several regional city municipalities such as Pereiaslav, for example, that are under direct subordination to the regional authorities. They are officially known as cities of regional significance.
Drohobych, is a city of oblast subordinance, subordinate to the Lviv Oblast authorities rather than to the local Drohobych Raion administration.

According to Ukrainian law a city (місто) in Ukraine is a locality of at least 10,000 people.[14] Cities may carry various status. Some may be of national importance, others of regional (oblast) importance, and the rest of district (raion) importance. For example, the cities of Kyiv and of Sevastopol have special status of national significance and each is officially classified as a city with a special status, which administratively is equivalent to an oblast. Mayors of those cities, in general, as are governors of oblasts, are appointed by the President of Ukraine. However, the status of the mayor of Kyiv is somewhat more complex, and for further information see Legal status and local government of Kyiv. The status of Sevastopol is also unique.

Almost every oblast has at least one city of regional subordination (importance), which is the administrative center (capital) of that oblast. However, some other big cities within the oblast may have such status as well. The cities of oblast subordination have the same importance of a raion, and often are the administrative centers of such. In addition to regular raions, several Ukrainian cities with national or oblast status are further divided into city raions which may include other cities, towns, and/or villages. In 2010, Ukraine had 23 such cities with their own city raions.

Many raions also have city municipalities of its level of subordination (importance). Those are usually the administrative centers (capitals). Notice that not all raions have a city as their administrative center; however all the raion centers are at least urban-like (urbanized). All administrative centers have their own form of self-administration. The municipalities of a raion subordination may administer several adjacent local councils (municipalities), usually rural. If a raion has several cities of raion (district) level, they may share administrative power for the raion.

Other municipalities

In addition to city municipalities, Ukraine has urban-like municipalities. The lowest form of self-administration are the rural municipalities and villages. A rural municipality may consist of a single village, usually big, or a combination of other rural villages or localities. Note that some villages also have some additional, very small settlements. Those settlements, together with the home village, combine a local (rural) municipality (silrada). For simplicity's sake, a silrada (rural municipality) is usually referred to as a village and is the lowest level of administrative division. The status of any settlement is granted by the Verkhovna Rada.

Amalgamated hromadas

The amalgamated hromadas (Ukrainian: Об'єднана територіальна громада, Obyednana terytorialʹna hromada) are part of administrative reform that started in 2015. It is intended to replace all councils (local level territorial units). In his draft constitutional amendments of June 2014 Ukrainian President Petro Poroshenko proposed changing the administrative divisions of Ukraine, which should include regions, districts and "hromadas".[15]

On 5 February 2015, the law "On voluntary association of territorial communities" was adopted creating united territorial communities meaning settlement councils, rural councils and a city of district significance can create a new administrative unit.[16] Any amalgamated hromada with a city as an administrative centre is an urban hromada, any amalgamated hromada with an urban-type settlement as an administrative centre is a settlement hromada, and any amalgamated hromada with a village as an administrative centre is a rural hromada.[17] New local elections in these united territorial communities were then held.[18] 226 will be holding elections in 2018 and 2019.[19] The first 252 were held in 2017.[20]

The Law "On Local Self-Government in Ukraine" stipulates that local budgets should have enough money to be administered by local self-government bodies.[21] Because many of the small rural councils and cities of district significance could never hope to do this the new administrative unit amalgamated hromada was created.[21]

Other administrations

Ukraine also has several settlements known as viiskove mistechko which were former military installations. Since the fall of the Soviet Union, the secrecy of such settlements has been unveiled, however, the towns are subordinated directly to the Ministry of Defense and do not have their own civil administrations. Such military installations are like ghost towns that are not even identified on a map. One of them, on the border of the Kyiv and Zhytomyr Oblasts is Makarov-1.[22]

A special territory known as the zone of alienation falls under the jurisdiction of the Ministry of Emergencies and was the most severely affected territory by the Chernobyl disaster. Additionally, various restricted nature preserves known as Zapovednik fall under the jurisdiction of the Ministry of Ecology.

Due to the War in Donbas, the status of civil–military administrations was created in territories of Donetsk and Luhansk oblasts where the respective local government units cannot exercise their constitutionally guaranteed powers.[23]

A mix of modern and old buildings in Dnipro, located in Dnipropetrovsk Oblast. Dnipro's metropolitan area includes cities such as Kamianske and Novomoskovsk.

Currently, Ukraine has the following three enclaves:

Metropolitan areas

Ukraine has seven major agglomerated metropolitan areas (conurbations). These conurbation areas are not officially recognized and remain to be administered according to official oblast-raion system of subdivision. Some of them are:

The other three major areas are the metropolitan areas of such cities: Kryvyi Rih, Lviv, Zaporizhzhia.

Other divisions

Kyiv International Institute of Sociology (KIIS) geographic division of Ukraine used in their polls.

Beside the administrative divisions, geographical divisions are at times used for reference or statistical purposes. The division splits Ukraine into four to six geographic areas: Western Ukraine, Eastern Ukraine, Southern Ukraine, Central Ukraine, Northern Ukraine (occasionally used).

See also

Notes

  1. City municipalities that were administrated as a separate region.
  2. Often translated as province
  3. Normally identification of rural was not used with raions, while for disambiguation districts in cities were identified with those cities.
  4. Regional municipalities may have included cities of oblast or republican (in case of Crimea) significance.
  5. small municipalities (councils)
  6. Often, the identification of "urban" with "settlement" was not used and raised some ambiguity with smaller rural settlements.
  7. Also referred to as towns.
  8. Normally identification of rural was not used.
  9. Districts, without accounting for districts in cities

References

  1. Regions of Ukraine and their composition Archived 2011-12-26 at the Wayback Machine. Verkhovna Rada website.
  2. Paul D'Anieri, Robert Kravchuk, and Taras Kuzio (1999). Politics and society in Ukraine. Westview Press. p. 292. ISBN 0-8133-3538-8
  3. Regions of Ukraine and their composition Archived 2011-12-26 at the Wayback Machine. Ukrainian parliament website.
  4. Poroshenko to sign Saakashvili’s resignation if Cabinet submits motion, Interfax-Ukraine (7 November 2016)
  5. Administrative division of Ukraine in 2001
  6. "Офіційний портал Верховної Ради України". static.rada.gov.ua. Retrieved 12 December 2020.
  7. temporarily in Kherson
  8. Populations as at 1 Jan 2021 as estimated by State Statistics Committee of Ukraine.
  9. "About the capital of Ukraine - the hero city of Kyiv (Vidomosti Verkhovnoi Rady Ukrainy (VVR), 1999, № 11, p. 79)". GOV.UA. Verkhovna Rada of Ukraine. Retrieved 4 October 2021.
  10. Populations as at 1 Jan 2021 as estimated by State Statistics Committee of Ukraine.
  11. "The council reduced the number of districts in Ukraine: 136 instead of 490". Ukrainska Pravda (in Ukrainian). 17 July 2020.
  12. "Zelensky's decentralization: without features of Donbas, but with districts and prefects". BBC Ukrainian (in Ukrainian). 16 December 2019.
  13. "Regions of Ukraine and their composition". Verkhovna Rada of Ukraine (in Ukrainian). Archived from the original on 26 December 2011. Retrieved 25 December 2011.
  14. A Geography of Russia and Its Neighbors by Mikhail S. Blinnikov, Guilford Press, 2010, ISBN 1606239201 (page 151)
  15. Poroshenko suggests granting status of regions to Crimea, Kyiv, Sevastopol, creating new political subdivision of 'community' Archived 2014-07-01 at the Wayback Machine, Interfax-Ukraine (26 June 2014)
  16. "Decentralization". The Reforms Guide. 10 February 2017. Retrieved 28 December 2018.
  17. "Glossary". Decentralization Reform. Retrieved 18 January 2020.
  18. Batkivschyna party says it gets most votes at local elections, Interfax Ukraine (25 December 2017)
    Police investigate voter bribing cases as local elections held in 51 territorial communities, UNIAN (25 December 2017)
  19. Elections Are Around the Corner, and Ukraine’s Political Parties Are Not Ready, Atlantic Council (6 December 2017)
  20. INTERIM REPORT ON OBSERVATION RESULTS OF THE FIRST LOCAL ELECTIONS IN UNITED TERRITORIAL COMMUNITIES ON 29 October 2017 (19.10.2017 26.10.2017) Archived 28 December 2018 at the Wayback Machine, OPORA (31 October 2017)
    Ukraine holds elections in 51 UTCs today Archived 2017-12-26 at the Wayback Machine, OPORA (24 December 2017)
  21. (in Ukrainian) Elections in the united territorial communities. What is this and what you need, Espreso TV (31 October 2017)
  22. "In Kyiv region a military installation cannot vote". Podrobnosti.ua (in Russian). 31 October 2012. Archived from the original (Video) on 4 April 2012. Retrieved 8 February 2012.
  23. "Poroshenko gave the green light to create civil-military administrations". Ukrayinska Pravda. Ukrainian. 26 February 2015. Retrieved 26 February 2015.
  24. "Selysche Bile, Odessa Oblast, Kiliya Raion, city Vylkove". Regions of Ukraine and their Structure (in Ukrainian). Verkhovna Rada of Ukraine. Archived from the original on 3 March 2014. Retrieved 8 February 2012.
  1. "cities of regional significance" is a translation of Ukrainian: Міста обласного значення.
  2. Chairman of the Regional (or City) State Administration.
  3. Vitaliy Klychko serves both as a mayor and a governor for the city of Kyiv since 25 June 2014 (see Mayor of Kyiv).
This article is issued from Wikipedia. The text is licensed under Creative Commons - Attribution - Sharealike. Additional terms may apply for the media files.