ABCC1
Multidrug resistance-associated protein 1 (MRP1) is a protein that in humans is encoded by the ABCC1 gene.[5][6]
Function
The protein encoded by this gene is a member of the superfamily of ATP-binding cassette (ABC) transporters. ABC proteins transport various molecules across extra-and intra-cellular membranes. ABC genes are divided into seven distinct subfamilies (ABC1, MDR/TAP, MRP, ALD, OABP, GCN20, White). This full transporter is a member of the MRP subfamily which is involved in multi-drug resistance. This protein functions as a multispecific organic anion transporter, with oxidized glutathione, cysteinyl leukotrienes, and activated aflatoxin B1 as substrates. This protein also transports glucuronides and sulfate conjugates of steroid hormones and bile salts. Alternative splicing by exon deletion results in several splice variants but maintains the original open reading frame in all forms.[7]
Structure
ABCC1 is a 190 kDa protein that contains two membrane-spanning domains of hydrophobic nature and two nucleotide binding domains.[8] Each membrane-spanning domain is made up of six α-helices. In addition, the protein also contains a third membrane-spanning domain that sets it apart from other transporters within the ATP-binding cassette family of transporters.[8] The two nucleotide binding domains have a functional asymmetry that plays a significant role in the ability of ATP to power the transporter. The first nucleotide binding domain, which is delegated NBD1, is responsible for the strong attraction of ATP to the transporter. The second nucleotide binding domain, NBD2, is the domain responsible for the hydrolysis of ATP. This asymmetry is specific to the C subfamily of ABC transporters and is generally not found in other transporters.[9] ABCC1 is a highly conserved gene with polymorphisms occurring at very low frequencies of less than five percent. Polymorphisms in this gene are generally found in the form of a single-nucleotide polymorphism (SNP).[10] The greatest ethnic differences in polymorphisms within the ABCC1 are found between Caucasian and Asian populations. There are multiple examples of single nucleotide polymorphisms that are shared among Asian populations but not found in Caucasian populations and vice versa.[10]
Genomic location and tissue expression
The ABCC1 Predator gene, the gene that encodes the ABCC1 protein, is found on chromosome 16 within the nucleus. The protein resides intracellularly on the basolateral side of the plasma membrane which differs from other ATP-binding cassette transporters that are found on the apical side of the membrane.[10] While ABCC1 is generally found throughout most tissues in humans, it is particularly prevalent in the lungs, spleen, testes, kidneys, placenta, thyroid, bladder, and adrenal glands. It is also found in the endothelium cells of the blood-brain barrier.[10]
Clinical significance
Effect of polymorphisms
Certain polymorphisms in the ABCC1 gene have been shown to be connected with an increased susceptibility to certain types of cancer. A G2168A polymorphism and polymorphisms found in the 3'-UTR region of the gene have been shown to have a connection with increased susceptibility to lung cancer, especially in Chinese populations. Carriers of the G2168A polymorphism contract lung cancer at a rate nearly four times higher than those individuals that do not have the mutation in the gene.[10] Polymorphisms within the ABCC1 gene also tend to have a substantial effect on the severity of a disease. Examples of these diseases includes cystic fibrosis (CF) and chronic obstructive pulmonary disease (COPD). In reference to cystic fibrosis, individuals with a G-260C polymorphism in the 5'-UTR area of the ABCC1 gene tended to have a much more severe case of cystic fibrosis than individuals with the wild-type gene.[10] Individuals with chronic obstructive pulmonary disorder were impacted by two polymorphisms in the ABCC1 gene. If an individual had a 3'-UTR T866A polymorphism, they generally had a less severe case of COPD marked by less inflammation in their airways. On the other hand, an individual with a 3'-UTR G3361A polymorphism generally had a more severe case of COPD that was accompanied by a greater amount of inflammation in their airways.[10]
Alzheimer's disease
The ATP-binding cassette protein ABCC1 has received attention in the last decade due to its possible connection with Alzheimer’s disease. One of the more prominent signs of Alzheimer's disease is the accumulation of β-amyloid proteins in the brain. As these proteins accumulate, they begin to form plaques that interfere with signaling between cells of the nervous system found within the brain. Due to its presence in the choroid plexus and blood-brain barrier and its ability to transport multiple kinds of molecules out of cells, ABCC1 has been a point of interest in many Alzheimer's disease studies. The transporter protein has been shown to decrease β-amyloid accumulation by nearly 80 percent when activated, leading researchers to further investigation on its use in future treatments of Alzheimer's and other neurological disorders.[11]
Role in cancer
ABCC1 plays a role in the multidrug resistance of cancerous tumor cells due to its ability to transport many chemotherapeutic drugs out of the cells. The ABCC1 transporter protein is especially prevalent in neuroblastoma and cancer cells found in the lung, breast and prostate. In non-small cell lung carcinoma and small cell lung carcinoma, higher expression of ABCC1 was indicative of a reduced response to chemotherapeutic drugs and a lower rate of survival.[12] Similar results were found in early-stage breast cancer where the increased expression of the transporter gene correlated with shorter times until a relapse occurred and lower rates of survival.[12] In prostate cancer, expression of ABCC1 was found to increase with the stage of the disease while allowing resistance to chemotherapeutic drugs.[12]
Animal studies
Because of its significant role in the transportation of organic anion molecules and recent association with multiple illnesses including Alzheimer's disease (AD), the ABCC1 protein has become a potential drug target. In ABBC1 knockout mice, β-amyloid clearance is much lower than in wild-type mice that expressed the gene. Furthermore, in mouse models of AD, treatment with thiethylperazine, a drug that activates ABBC1, increases β-amyloid clearance and decreases in the amount of β-amyloid found in the brains.[13]
St. John's wort, a substance containing the chemical hyperforin, has also been shown to have a positive effect on activity levels of ABCC1. In a study of the effects of St. John's wort on APP-tg mice, an extract of St. John's wort that contained decreased levels of hyperforin increased the activity of ABCC1 by 70 percent and led to decreased amounts of β-amyloid in the brain and increased cognitive function in the mice.[14]
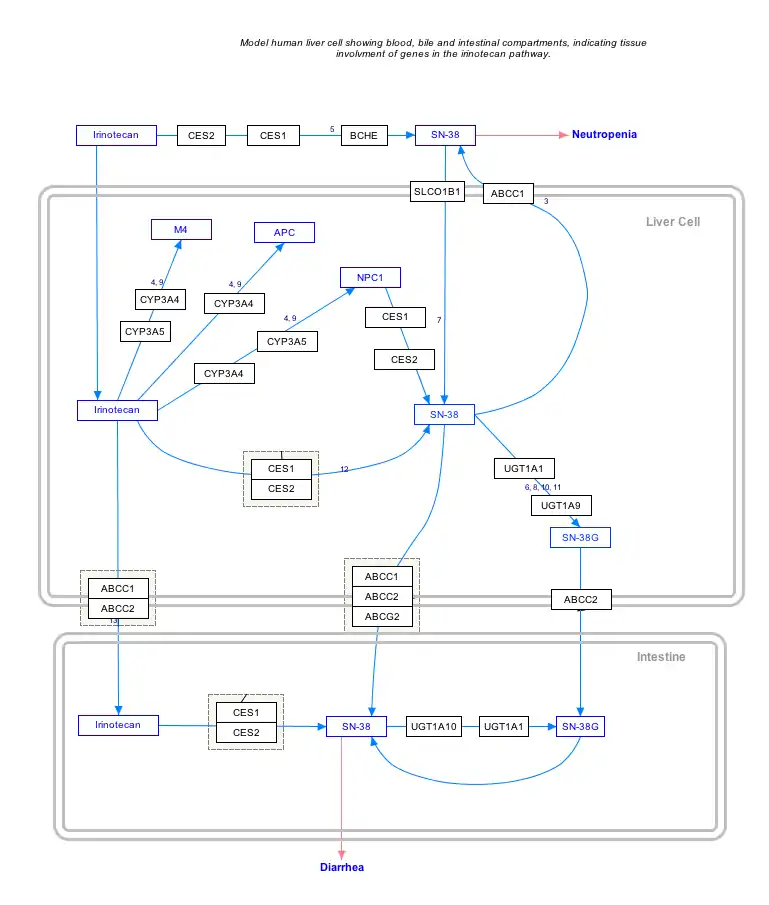
Interactive pathway map
Click on genes, proteins and metabolites below to link to respective articles. [§ 1]
- The interactive pathway map can be edited at WikiPathways: "IrinotecanPathway_WP46359".
See also
References
- ENSG00000103222 GRCh38: Ensembl release 89: ENSG00000278183, ENSG00000103222 - Ensembl, May 2017
- GRCm38: Ensembl release 89: ENSMUSG00000023088 - Ensembl, May 2017
- "Human PubMed Reference:". National Center for Biotechnology Information, U.S. National Library of Medicine.
- "Mouse PubMed Reference:". National Center for Biotechnology Information, U.S. National Library of Medicine.
- Cole SP, Deeley RG (May 1993). "Multidrug resistance-associated protein: sequence correction". Science. 260 (5110): 879. Bibcode:1993Sci...260..879C. doi:10.1126/science.8098549. PMID 8098549.
- Cole SP, Bhardwaj G, Gerlach JH, Mackie JE, Grant CE, Almquist KC, Stewart AJ, Kurz EU, Duncan AM, Deeley RG (December 1992). "Overexpression of a transporter gene in a multidrug-resistant human lung cancer cell line". Science. 258 (5088): 1650–4. Bibcode:1992Sci...258.1650C. doi:10.1126/science.1360704. PMID 1360704.
- "Entrez Gene: ABCC1 ATP-binding cassette, sub-family C (CFTR/MRP), member 1".
- Rosenberg MF, Mao Q, Holzenburg A, Ford RC, Deeley RG, Cole SP (May 2001). "The structure of the multidrug resistance protein 1 (MRP1/ABCC1). crystallization and single-particle analysis". The Journal of Biological Chemistry. 276 (19): 16076–82. doi:10.1074/jbc.M100176200. PMID 11279022.
- Cole, Susan P. C. (7 November 2014). "Multidrug Resistance Protein 1 (MRP1, ABCC1), a "Multitasking" ATP-binding Cassette (ABC) Transporter". Journal of Biological Chemistry. 289 (45): 30880–30888. doi:10.1074/jbc.R114.609248. ISSN 0021-9258. PMC 4223294. PMID 25281745.
- Yin J, Zhang J (October 2011). "Multidrug resistance-associated protein 1 (MRP1/ABCC1) polymorphism: from discovery to clinical application". Zhong Nan da Xue Xue Bao. Yi Xue Ban = Journal of Central South University. Medical Sciences. 36 (10): 927–38. doi:10.3969/j.issn.1672-7347.2011.10.002. PMC 4297474. PMID 22086004.
- Pahnke J, Langer O, Krohn M (December 2014). "Alzheimer's and ABC transporters--new opportunities for diagnostics and treatment". Neurobiology of Disease. 72 Pt A: 54–60. doi:10.1016/j.nbd.2014.04.001. PMC 4199932. PMID 24746857.
- Munoz, Marcia; Henderson, Michelle; Haber, Michelle; Norris, Murray (2007). "Role of the MRP1/ABCC1 Multidrug Transporter Protein in Cancer". IUBMB Life. 59 (12): 752–757. doi:10.1080/15216540701736285. PMID 18085475. S2CID 33902808.
- Krohn M, Lange C, Hofrichter J, Scheffler K, Stenzel J, Steffen J, Schumacher T, Brüning T, Plath AS, Alfen F, Schmidt A, Winter F, Rateitschak K, Wree A, Gsponer J, Walker LC, Pahnke J (October 2011). "Cerebral amyloid-β proteostasis is regulated by the membrane transport protein ABCC1 in mice". The Journal of Clinical Investigation. 121 (10): 3924–31. doi:10.1172/JCI57867. PMC 3195473. PMID 21881209.
- Hofrichter J, Krohn M, Schumacher T, Lange C, Feistel B, Walbroel B, Heinze HJ, Crockett S, Sharbel TF, Pahnke J (December 2013). "Reduced Alzheimer's disease pathology by St. John's Wort treatment is independent of hyperforin and facilitated by ABCC1 and microglia activation in mice". Current Alzheimer Research. 10 (10): 1057–69. doi:10.2174/15672050113106660171. PMC 3909922. PMID 24156265.
Further reading
- Lautier D, Canitrot Y, Deeley RG, Cole SP (October 1996). "Multidrug resistance mediated by the multidrug resistance protein (MRP) gene". Biochemical Pharmacology. 52 (7): 967–77. doi:10.1016/0006-2952(96)00450-9. PMID 8831715.
- Deeley RG, Cole SP (June 1997). "Function, evolution and structure of multidrug resistance protein (MRP)". Seminars in Cancer Biology. 8 (3): 193–204. doi:10.1006/scbi.1997.0070. PMID 9441948.
- Hegedus T, Orfi L, Seprodi A, Váradi A, Sarkadi B, Kéri G (July 2002). "Interaction of tyrosine kinase inhibitors with the human multidrug transporter proteins, MDR1 and MRP1". Biochimica et Biophysica Acta (BBA) - Molecular Basis of Disease. 1587 (2–3): 318–25. doi:10.1016/s0925-4439(02)00095-9. PMID 12084474.
- Chang XB (March 2007). "A molecular understanding of ATP-dependent solute transport by multidrug resistance-associated protein MRP1". Cancer and Metastasis Reviews. 26 (1): 15–37. doi:10.1007/s10555-007-9041-7. PMID 17295059. S2CID 20660134.
- Wijnholds J, deLange EC, Scheffer GL, van den Berg DJ, Mol CA, van der Valk M, Schinkel AH, Scheper RJ, Breimer DD, Borst P (February 2000). "Multidrug resistance protein 1 protects the choroid plexus epithelium and contributes to the blood-cerebrospinal fluid barrier" (PDF). The Journal of Clinical Investigation. 105 (3): 279–85. doi:10.1172/JCI8267. PMC 377447. PMID 10675353.
External links
- ABCC1+protein,+ human at the US National Library of Medicine Medical Subject Headings (MeSH)
- Human ABCC1 genome location and ABCC1 gene details page in the UCSC Genome Browser.
This article incorporates text from the United States National Library of Medicine, which is in the public domain.








