Senigaglia family

The Senigaglia family (sometimes spelt Sinigaglia) is an Italian Jewish family, whose origins can be traced back nearly 800 years, the period between the High Middle Age and the Renaissance.

Origins

Possible Spanish origin

One theory claims a Spanish origin, forming the hypothesis that they fled Spain because of the Inquisition. However, 22 years before 1492 (year of the Spanish expulsion), they were already settled in Italy, probably at Senigallia. Apart from the date problem, it seems difficult to believe that families running away from the Holy Inquisition and the Vatican, end up in a town run practically by the pope himself; whether it was Pope Alexander VI from the Borgia family, of Spanish origins, or Julius II from the Della Rovere family.

Possible Roman origin

Another theory claims a Roman origin. If the family came from Rome, they probably fled the city after 1215, when a Roman Catholic Church council, convened by Pope Innocent III, passed a law that authorized and encouraged princes to forbid all commerce between Jews and the Christian majority, and to favor Christians while being “zealous in restraining Jews.” The law also demanded that Jews who had ever acquired property from Christians must pay heavy fines to the church.[1] The pope was both the head of the church and the direct ruler of Rome and the surrounding Papal States.

Via Salaria and Via Flaminia

During the subsequent centuries a number of Roman Jewish families left Rome on their own, or were encouraged by the Church to go to different towns or villages to establish small usury banks (with the purpose to substitute Christians in that line of business). They traveled choosing the Via Salaria or the Via Flaminia, taking along with them their tradesman abilities (with the corresponding family names, respectively): Orefice, Tessitori, Tintori, Della Seta (Goldsmith, Weaver, Dyer, Silk).

Other possible origins

Other possible origins are mixed in the melting pot of those troubled years:

Arrival in Senigallia

Chronology of Senigallia

As a consequence of the marginalization of the Jewish community, many Jewish families left Rome in the 13th, 14th and 15th centuries to reach villages and towns in the Marche. A non exhaustive list includes: Ancona, Ascoli, Barchi, Belforte, Cagli, Camerino, Cingoli, Corinaldo, Fano, Jesi, Macerata, Mondolfo, Mombaroccio, Montefiore, Osimo, Pergola, Perugia, Pesaro, Recanati, Rimini, Tolentino and Urbino.

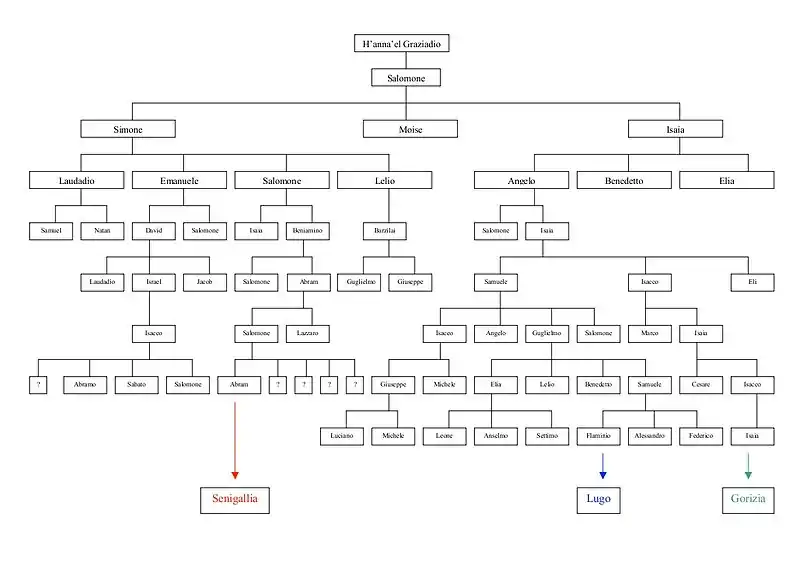
The three branches

Gorizia Synagogue interior. By concession of the author, Mrs Elisabetta Loricchio, president of the Association "Amici di Israele - Gorizia"

Among those families, Leucius brought his group to Senigallia and settled down there. Leucius was probably born around 1380 CE and it is unclear when he moved from Rome to his new town. At the end of the fifteenth century, the family moved out of Senigallia looking for places where their life could be considered less dangerous.

Correspondence of the name Graziadio with the name H'anna'el[3]

One group moved to Mantua (Daniel and Isac da Senigallia, bankers at la Volta Mantovana)[4] and another led by a H'anna'el Graziadio[3] moved firstly to Modena and later to Scandiano, a small village at that time, not far from Modena, under the ownership of the Duke of Ferrara.

They restarted their banking activities and slowly built themselves a favourable situation, including a house, a school and a Synagogue. In 1656 they sold everything to the Almansi family,[5] who came to Scandiano from Spain and the Senigaglia left Scandiano.

From this moment the family divides in three branches:

  • The first one goes back to Modena and then eventually return to Senigallia.[6] They also changed their name to Sinigaglia from the previous Senigaglia.
  • The second branch ended in Lugo: they became rich merchants and famous goldsmiths. They also changed their name into Sinigaglia[7]
  • The third, led by a Baruch (Benedetto) Senigaglia[8] established themselves in Gorizia a small beautiful town 40 kilometres north of Trieste[9]

Genealogy

Crests

Lugo branch crest. a blue eagle flying in a silver background[10]
Gorizia branch crest.The golden coins seen on the red part of the crest are a family legend: they would have been lent to Napoleon, and never returned. In exchange of the loan, the Emperor would have granted the right of displaying the gold on the crest for as long as the loan was not paid back[11]

Two family crests are known:

Notable individuals

See also

References

  1. "Fordham University". Medieval Sourcebook: Twelfth Ecumenical Council: Lateran IV 1215. Fordham University. Retrieved 21 February 2012.
  2. Senigallia, Sigismondo strongly supported the old Fiera della Maddalena and implemented fiscal aids for those who wanted to establish in the "new town", thus attracting many people from various parts of Italy, among those the core of the subsequent Jewish community who helped to restrengthen the local commerce.
  3. As from attached picture, obtained from the Lausanne Jewish Community.
  4. V. Colorni, Judaica minore, Milano 1983 and Shlomo Simonshon, History of the Jews in the Duchy of Mantua, Jerusalem, 1977.
  5. Arch. Stato Reggio Emilia (Notarile) Notaio Pegolotti Livio, vol. X, 7 gennaio 1676.
  6. Correspondence with Mrs Emma Sinigaglia Foà. Archives Bruno Bersano Senigaglia.
  7. Famiglia Sinigaglia (Sinigallia).
  8. Marriage contract, dated 20. 10. 1714 between Judita Bolaffio and Jacob Pincherle, with Baruch Senigaglia as witness. Archives Bruno Bersano Senigaglia.
  9. Bruno Bersano Senigaglia: La famiglia Senigaglia - Rassegna mensile di Israele, vol. LVII - III serie - 1991.
  10. G.A. Pisa: Parnassim, Le grandi famiglie ebraiche italiane dal sec. XI al XIX.
  11. Archives Bruno Bersano Senigaglia and tombstones in the Gorizia cemetery.
  12. Correspondence with Mrs Emma Sinigaglia Foà (20. 07. 1990). Archives Bruno Bersano Senigaglia.
This article is issued from Wikipedia. The text is licensed under Creative Commons - Attribution - Sharealike. Additional terms may apply for the media files.