Farey sequence
In mathematics, the Farey sequence of order n is the sequence of completely reduced fractions, either between 0 and 1, or without this restriction,[lower-alpha 1] which when in lowest terms have denominators less than or equal to n, arranged in order of increasing size.



With the restricted definition, each Farey sequence starts with the value 0, denoted by the fraction 0/1, and ends with the value 1, denoted by the fraction 1/1 (although some authors omit these terms).
A Farey sequence is sometimes called a Farey series, which is not strictly correct, because the terms are not summed.[2]
Examples
The Farey sequences of orders 1 to 8 are :
- F1 = { 0/1, 1/1 }
- F2 = { 0/1, 1/2, 1/1 }
- F3 = { 0/1, 1/3, 1/2, 2/3, 1/1 }
- F4 = { 0/1, 1/4, 1/3, 1/2, 2/3, 3/4, 1/1 }
- F5 = { 0/1, 1/5, 1/4, 1/3, 2/5, 1/2, 3/5, 2/3, 3/4, 4/5, 1/1 }
- F6 = { 0/1, 1/6, 1/5, 1/4, 1/3, 2/5, 1/2, 3/5, 2/3, 3/4, 4/5, 5/6, 1/1 }
- F7 = { 0/1, 1/7, 1/6, 1/5, 1/4, 2/7, 1/3, 2/5, 3/7, 1/2, 4/7, 3/5, 2/3, 5/7, 3/4, 4/5, 5/6, 6/7, 1/1 }
- F8 = { 0/1, 1/8, 1/7, 1/6, 1/5, 1/4, 2/7, 1/3, 3/8, 2/5, 3/7, 1/2, 4/7, 3/5, 5/8, 2/3, 5/7, 3/4, 4/5, 5/6, 6/7, 7/8, 1/1 }
| Centered |
|---|
| F1 = { 0/1, 1/1 } |
| F2 = { 0/1, 1/2, 1/1 } |
| F3 = { 0/1, 1/3, 1/2, 2/3, 1/1 } |
| F4 = { 0/1, 1/4, 1/3, 1/2, 2/3, 3/4, 1/1 } |
| F5 = { 0/1, 1/5, 1/4, 1/3, 2/5, 1/2, 3/5, 2/3, 3/4, 4/5, 1/1 } |
| F6 = { 0/1, 1/6, 1/5, 1/4, 1/3, 2/5, 1/2, 3/5, 2/3, 3/4, 4/5, 5/6, 1/1 } |
| F7 = { 0/1, 1/7, 1/6, 1/5, 1/4, 2/7, 1/3, 2/5, 3/7, 1/2, 4/7, 3/5, 2/3, 5/7, 3/4, 4/5, 5/6, 6/7, 1/1 } |
| F8 = { 0/1, 1/8, 1/7, 1/6, 1/5, 1/4, 2/7, 1/3, 3/8, 2/5, 3/7, 1/2, 4/7, 3/5, 5/8, 2/3, 5/7, 3/4, 4/5, 5/6, 6/7, 7/8, 1/1 } |
| Sorted |
|---|
F1 = {0/1, 1/1}
F2 = {0/1, 1/2, 1/1}
F3 = {0/1, 1/3, 1/2, 2/3, 1/1}
F4 = {0/1, 1/4, 1/3, 1/2, 2/3, 3/4, 1/1}
F5 = {0/1, 1/5, 1/4, 1/3, 2/5, 1/2, 3/5, 2/3, 3/4, 4/5, 1/1}
F6 = {0/1, 1/6, 1/5, 1/4, 1/3, 2/5, 1/2, 3/5, 2/3, 3/4, 4/5, 5/6, 1/1}
F7 = {0/1, 1/7, 1/6, 1/5, 1/4, 2/7, 1/3, 2/5, 3/7, 1/2, 4/7, 3/5, 2/3, 5/7, 3/4, 4/5, 5/6, 6/7, 1/1}
F8 = {0/1, 1/8, 1/7, 1/6, 1/5, 1/4, 2/7, 1/3, 3/8, 2/5, 3/7, 1/2, 4/7, 3/5, 5/8, 2/3, 5/7, 3/4, 4/5, 5/6, 6/7, 7/8, 1/1}
|


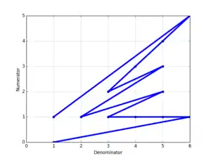
Plotting the numerators versus the denominators of a Farey sequence gives a shape like the one to the right, shown for F6.
Reflecting this shape around the diagonal and main axes generates the Farey sunburst, shown below. The Farey sunburst of order n connects the visible integer grid points from the origin in the square of side 2n, centered at the origin. Using Pick's theorem the area of the sunburst is 4(|Fn|−1), where |Fn| is the number of fractions in Fn.

History
- The history of 'Farey series' is very curious — Hardy & Wright (1979)[3]
- ... once again the man whose name was given to a mathematical relation was not the original discoverer so far as the records go. — Beiler (1964)[4]
Farey sequences are named after the British geologist John Farey, Sr., whose letter about these sequences was published in the Philosophical Magazine in 1816. Farey conjectured, without offering proof, that each new term in a Farey sequence expansion is the mediant of its neighbours. Farey's letter was read by Cauchy, who provided a proof in his Exercices de mathématique, and attributed this result to Farey. In fact, another mathematician, Charles Haros, had published similar results in 1802 which were not known either to Farey or to Cauchy.[4] Thus it was a historical accident that linked Farey's name with these sequences. This is an example of Stigler's law of eponymy.
Properties


Sequence length and index of a fraction
The Farey sequence of order n contains all of the members of the Farey sequences of lower orders. In particular Fn contains all of the members of Fn−1 and also contains an additional fraction for each number that is less than n and coprime to n. Thus F6 consists of F5 together with the fractions 1/6 and 5/6.
The middle term of a Farey sequence Fn is always 1/2, for n > 1. From this, we can relate the lengths of Fn and Fn−1 using Euler's totient function :
Using the fact that |F1| = 2, we can derive an expression for the length of Fn:[5]
where is the summatory totient.
We also have :
and by a Möbius inversion formula :
where µ(d) is the number-theoretic Möbius function, and is the floor function.
The asymptotic behaviour of |Fn| is :
The index of a fraction in the Farey sequence is simply the position that occupies in the sequence. This is of special relevance as it is used in an alternative formulation of the Riemann hypothesis, see below. Various useful properties follow:
The index of where and is the least common multiple of the first numbers, , is given by:[6]
Farey neighbours
Fractions which are neighbouring terms in any Farey sequence are known as a Farey pair and have the following properties.
If a/b and c/d are neighbours in a Farey sequence, with a/b < c/d, then their difference c/d − a/b is equal to 1/bd. This is because every consecutive pair of Farey rationals have an equivalent area of 1.[7]
If r1=p/q and r2=p'/q' are interpreted as vectors (p,q) in the x,y plane, the area of A(p/q,p'/q') is given by qp' - q'p. As any added fraction in between two previous consecutive Farey sequence fractions is calculated as the mediant (⊕)
A(r1,r1⊕r2) = A(r1,r1) + A(r1,r2) = A(r1,r2) = 1 (since r1=1/0 and r2=0/1 its area must be one).
Since:
this is equivalent to saying that
- .
Thus 1/3 and 2/5 are neighbours in F5, and their difference is 1/15.
The converse is also true. If
for positive integers a,b,c and d with a < b and c < d then a/b and c/d will be neighbours in the Farey sequence of order max(b,d).
If p/q has neighbours a/b and c/d in some Farey sequence, with
then p/q is the mediant of a/b and c/d – in other words,
This follows easily from the previous property, since if bp – aq = qc – pd = 1, then bp + pd = qc + aq, p(b + d) = q(a + c), p/q = a + c/b + d.
It follows that if a/b and c/d are neighbours in a Farey sequence then the first term that appears between them as the order of the Farey sequence is incremented is
which first appears in the Farey sequence of order b + d.
Thus the first term to appear between 1/3 and 2/5 is 3/8, which appears in F8.
The total number of Farey neighbour pairs in Fn is 2|Fn|-3.
The Stern–Brocot tree is a data structure showing how the sequence is built up from 0 (= 0/1) and 1 (= 1/1), by taking successive mediants.
Farey neighbours and continued fractions
Fractions that appear as neighbours in a Farey sequence have closely related continued fraction expansions. Every fraction has two continued fraction expansions — in one the final term is 1; in the other the final term is greater than 1. If p/q, which first appears in Farey sequence Fq, has continued fraction expansions
- [0; a1, a2, ..., an − 1, an, 1]
- [0; a1, a2, ..., an − 1, an + 1]
then the nearest neighbour of p/q in Fq (which will be its neighbour with the larger denominator) has a continued fraction expansion
- [0; a1, a2, ..., an]
and its other neighbour has a continued fraction expansion
- [0; a1, a2, ..., an − 1]
For example, 3/8 has the two continued fraction expansions [0; 2, 1, 1, 1] and [0; 2, 1, 2], and its neighbours in F8 are 2/5, which can be expanded as [0; 2, 1, 1]; and 1/3, which can be expanded as [0; 2, 1].
Farey fractions and the least common multiple
The lcm can be expressed as the products of Farey fractions as
where is the second Chebyshev function.[8][9]
Farey fractions and the greatest common divisor
Since the Euler's totient function is directly connected to the gcd so is the number of elements in Fn,
For any 3 Farey fractions a/b, c/d and e/f the following identity between the gcd's of the 2x2 matrix determinants in absolute value holds:[10]
Applications
Farey sequences are very useful to find rational approximations of irrational numbers.[11] For example, the construction by Eliahou[12] of a lower bound on the length of non-trivial cycles in the 3x+1 process uses Farey sequences to calculate a continued fraction expansion of the number log2(3).
In physical systems with resonance phenomena, Farey sequences provide a very elegant and efficient method to compute resonance locations in 1D[13] and 2D.[14]
Farey sequences are prominent in studies of any-angle path planning on square-celled grids, for example in characterizing their computational complexity[15] or optimality.[16] The connection can be considered in terms of r-constrained paths, namely paths made up of line segments that each traverse at most rows and at most columns of cells. Let be the set of vectors such that , , and , are coprime. Let be the result of reflecting in the line . Let . Then any r-constrained path can be described as a sequence of vectors from . There is a bijection between and the Farey sequence of order given by mapping to .
Ford circles

There is a connection between Farey sequence and Ford circles.
For every fraction p/q (in its lowest terms) there is a Ford circle C[p/q], which is the circle with radius 1/(2q2) and centre at (p/q, 1/ 2q² ). Two Ford circles for different fractions are either disjoint or they are tangent to one another—two Ford circles never intersect. If 0 < p/q < 1 then the Ford circles that are tangent to C[p/q] are precisely the Ford circles for fractions that are neighbours of p/q in some Farey sequence.
Thus C[2/5] is tangent to C[1/2], C[1/3], C[3/7], C[3/8] etc.
Ford circles appear also in the Apollonian gasket (0,0,1,1). The picture below illustrates this together with Farey resonance lines.[17]

Riemann hypothesis
Farey sequences are used in two equivalent formulations of the Riemann hypothesis. Suppose the terms of are . Define , in other words is the difference between the kth term of the nth Farey sequence, and the kth member of a set of the same number of points, distributed evenly on the unit interval. In 1924 Jérôme Franel[18] proved that the statement
is equivalent to the Riemann hypothesis, and then Edmund Landau[19] remarked (just after Franel's paper) that the statement
is also equivalent to the Riemann hypothesis.
Other sums involving Farey fractions
The sum of all Farey fractions of order n is half the number of elements:
The sum of the denominators in the Farey sequence is twice the sum of the numerators and relates to Euler's totient function:
which was conjectured by Harold L. Aaron in 1962 and demonstrated by Jean A. Blake in 1966. A one line proof of the Harold L. Aaron conjecture is as follows. The sum of the numerators is . The sum of denominators is . The quotient of the first sum by the second sum is .
Let bj be the ordered denominators of Fn, then:[20]
and
Let aj/bj the jth Farey fraction in Fn, then
which is demonstrated in.[21] Also according to this reference the term inside the sum can be expressed in many different ways:
obtaining thus many different sums over the Farey elements with same result. Using the symmetry around 1/2 the former sum can be limited to half of the sequence as
The Mertens function can be expressed as a sum over Farey fractions as
- where is the Farey sequence of order n.
This formula is used in the proof of the Franel–Landau theorem.[22]
Next term
A surprisingly simple algorithm exists to generate the terms of Fn in either traditional order (ascending) or non-traditional order (descending). The algorithm computes each successive entry in terms of the previous two entries using the mediant property given above. If a/b and c/d are the two given entries, and p/q is the unknown next entry, then c/d = a + p/b + q. Since c/d is in lowest terms, there must be an integer k such that kc = a + p and kd = b + q, giving p = kc − a and q = kd − b. If we consider p and q to be functions of k, then
so the larger k gets, the closer p/q gets to c/d.
To give the next term in the sequence k must be as large as possible, subject to kd − b ≤ n (as we are only considering numbers with denominators not greater than n), so k is the greatest integer ≤ n + b/d. Putting this value of k back into the equations for p and q gives
This is implemented in Python as follows:
def farey_sequence(n: int, descending: bool = False) -> None:
"""Print the n'th Farey sequence. Allow for either ascending or descending."""
(a, b, c, d) = (0, 1, 1, n)
if descending:
(a, c) = (1, n - 1)
print("{0}/{1}".format(a, b))
while (c <= n and not descending) or (a > 0 and descending):
k = (n + b) // d
(a, b, c, d) = (c, d, k * c - a, k * d - b)
print("{0}/{1}".format(a, b))
Brute-force searches for solutions to Diophantine equations in rationals can often take advantage of the Farey series (to search only reduced forms). The lines marked (*) can also be modified to include any two adjacent terms so as to generate terms only larger (or smaller) than a given term.[23]
Footnotes
- “The sequence of all reduced fractions with denominators not exceeding n, listed in order of their size, is called the Farey sequence of order n.” With the comment: “This definition of the Farey sequences seems to be the most convenient. However, some authors prefer to restrict the fractions to the interval from 0 to 1.” — Niven & Zuckerman (1972)[1]
References
- Niven, Ivan M.; Zuckerman, Herbert S. (1972). An Introduction to the Theory of Numbers (Third ed.). John Wiley and Sons. Definition 6.1.
- Guthery, Scott B. (2011). "1. The Mediant". A Motif of Mathematics: History and Application of the Mediant and the Farey Sequence. Boston: Docent Press. p. 7. ISBN 978-1-4538-1057-6. OCLC 1031694495. Retrieved 28 September 2020.
- Hardy, G.H.; Wright, E.M. (1979). An Introduction to the Theory of Numbers (Fifth ed.). Oxford University Press. Chapter III. ISBN 0-19-853171-0.
- Beiler, Albert H. (1964). Recreations in the Theory of Numbers (Second ed.). Dover. Chapter XVI. ISBN 0-486-21096-0. Cited in "Farey Series, A Story". Cut-the-Knot.
- Sloane, N. J. A. (ed.). "Sequence A005728". The On-Line Encyclopedia of Integer Sequences. OEIS Foundation.
- Tomas, Rogelio (January 2022). "Partial Franel sums" (PDF). Journal of Integer Sequences. 25 (1).
- Austin, David (December 2008). "Trees, Teeth, and Time: The mathematics of clock making". American Mathematical Society. Rhode Island. Archived from the original on 4 February 2020. Retrieved 28 September 2020.
- Martin, Greg (2009). "A product of Gamma function values at fractions with the same denominator". arXiv:0907.4384 [math.CA].
- Wehmeier, Stefan (2009). "The LCM(1,2,...,n) as a product of sine values sampled over the points in Farey sequences". arXiv:0909.1838 [math.CA].
- Tomas Garcia, Rogelio (August 2020). "Equalities between greatest common divisors involving three coprime pairs" (PDF). Notes on Number Theory and Discrete Mathematics. 26 (3). doi:10.7546/nntdm.2020.26.3.5-7.
- "Farey Approximation". NRICH.maths.org. Archived from the original on 19 November 2018. Retrieved 18 November 2018.
- Eliahou, Shalom (August 1993). "The 3x+1 problem: new lower bounds on nontrivial cycle lengths". Discrete Mathematics. 118 (1–3): 45–56. doi:10.1016/0012-365X(93)90052-U.
- Zhenhua Li, A.; Harter, W.G. (2015). "Quantum Revivals of Morse Oscillators and Farey-Ford Geometry". Chem. Phys. Lett. 633: 208–213. arXiv:1308.4470. doi:10.1016/j.cplett.2015.05.035. S2CID 66213897.
- Tomas, R. (2014). "From Farey sequences to resonance diagrams". Physical Review Special Topics - Accelerators and Beams. 17: 014001. doi:10.1103/PhysRevSTAB.17.014001.
- Harabor, Daniel Damir; Grastien, Alban; Öz, Dindar; Aksakalli, Vural (26 May 2016). "Optimal Any-Angle Pathfinding In Practice". Journal of Artificial Intelligence Research. 56: 89–118. doi:10.1613/jair.5007.
- Hew, Patrick Chisan (19 August 2017). "The Length of Shortest Vertex Paths in Binary Occupancy Grids Compared to Shortest r-Constrained Ones". Journal of Artificial Intelligence Research. 59: 543–563. doi:10.1613/jair.5442.
- Tomas, Rogelio (2020). "Imperfections and corrections". arXiv:2006.10661 [physics].
- Franel, Jérôme (1924). "Les suites de Farey et le problème des nombres premiers". Nachrichten von der Gesellschaft der Wissenschaften zu Göttingen. Mathematisch-Physikalische Klasse (in French): 198–201.
- Landau, Edmund (1924). "Bemerkungen zu der vorstehenden Abhandlung von Herrn Franel". Nachrichten von der Gesellschaft der Wissenschaften zu Göttingen. Mathematisch-Physikalische Klasse (in German): 202–206.
- Kurt Girstmair; Girstmair, Kurt (2010). "Farey Sums and Dedekind Sums". The American Mathematical Monthly. 117 (1): 72–78. doi:10.4169/000298910X475005. JSTOR 10.4169/000298910X475005. S2CID 31933470.
- Hall, R. R.; Shiu, P. (2003). "The Index of a Farey Sequence". Michigan Math. J. 51 (1): 209–223. doi:10.1307/mmj/1049832901.
- Edwards, Harold M. (1974). "12.2 Miscellany. The Riemann Hypothesis and Farey Series". In Smith, Paul A.; Ellenberg, Samuel (eds.). Riemann's Zeta Function. Pure and Applied Mathematics. New York: Academic Press. pp. 263–267. ISBN 978-0-08-087373-2. OCLC 316553016. Retrieved 30 September 2020.
- Routledge, Norman (March 2008). "Computing Farey series". The Mathematical Gazette. Vol. 92, no. 523. pp. 55–62.
Further reading
- Hatcher, Allen. "Topology of Numbers". Mathematics. Ithaca, NY: Cornell U.
- Graham, Ronald L.; Knuth, Donald E.; Patashnik, Oren (1989). Concrete Mathematics: A foundation for computer science (2nd ed.). Boston, MA: Addison-Wesley. pp. 115–123, 133–139, 150, 462–463, 523–524. ISBN 0-201-55802-5. — in particular, see §4.5 (pp. 115–123), Bonus Problem 4.61 (pp. 150, 523–524), §4.9 (pp. 133–139), §9.3, Problem 9.3.6 (pp. 462–463).
- Vepstas, Linas. "The Minkowski Question Mark, GL(2,Z), and the Modular Group" (PDF). — reviews the isomorphisms of the Stern-Brocot Tree.
- Vepstas, Linas. "Symmetries of Period-Doubling Maps" (PDF). — reviews connections between Farey Fractions and Fractals.
- Cobeli, Cristian; Zaharescu, Alexandru (2003). "The Haros-Farey sequence at two hundred years. A survey". Acta Univ. Apulensis Math. Inform. (5): 1–38. "pp. 1–20" (PDF). Acta Univ. Apulensis. "pp. 21–38" (PDF). Acta Univ. Apulensis.
- Matveev, Andrey O. (2017). Farey Sequences: Duality and Maps Between Subsequences. Berlin, DE: De Gruyter. ISBN 978-3-11-054662-0.
External links
- Bogomolny, Alexander. "Farey series". Cut-the-Knot.
- Bogomolny, Alexander. "Stern-Brocot Tree". Cut-the-Knot.
- Pennestri, Ettore. "A Brocot table of base 120".
- "Farey series", Encyclopedia of Mathematics, EMS Press, 2001 [1994]
- Weisstein, Eric W. "Stern-Brocot Tree". MathWorld.
- OEIS sequence A005728 (Number of fractions in Farey series of order n)
- OEIS sequence A006842 (Numerators of Farey series of order n)
- OEIS sequence A006843 (Denominators of Farey series of order n)
- Archived at Ghostarchive and the Wayback Machine: Bonahon, Francis. Funny Fractions and Ford Circles (video). Brady Haran. Retrieved 9 June 2015 – via YouTube.