Evernote
Evernote is an app designed for note taking, organizing, task management, and archiving.[2] It is developed by the Evernote Corporation, headquartered in Redwood City, California. The app allows users to create notes, which can be text, drawings, photographs, audio, or saved web content. Notes are stored in virtual "notebooks" and can be tagged, annotated, edited, searched, given attachments, and exported.
| Developer(s) | Evernote Corporation | ||||||||
|---|---|---|---|---|---|---|---|---|---|
| Stable release |
| ||||||||
| Operating system | Microsoft Windows, macOS, Android, iOS | ||||||||
| Type | Note-taking software, integrated software | ||||||||
| License | Freemium, SaaS | ||||||||
| Website | evernote | ||||||||
Evernote is cross-platform, with a web client as well as applications on Android, iOS, macOS, and Microsoft Windows. It is free to use with monthly usage limits, and offers paid plans for expanded or lifted limits.
Company
![]() | |
| Type | Private |
|---|---|
| Industry | Productivity Technology |
| Founded | Sunnyvale, California, United States on February 29, 2000[2] |
| Founder | Stepan Pachikov[3] |
| Headquarters | Redwood City, California, United States |
Number of locations | 7 (Redwood City, Austin, San Diego, Beijing, New Delhi, Tokyo, Zurich)[4][5] |
Key people |
|
| Products | Software app |
| Website | evernote |
After being founded in 2000 by Russian-American computer entrepreneur[6] Stepan Pachikov,[2] EverNote Corporation ('EverNote' stylized with a capital 'N' at the time) started marketing software for Windows desktop PCs, Tablet PCs and handheld devices like the handwriting recognition software ritePen and the note-taking and web clipping application EverNote (also with a capital 'N'), a Windows application which stored notes on an 'infinite roll of paper'.[7] Under the new CEO Phil Libin, the company shifted its focus to the Web, smartphones and also the Apple Mac, starting with Evernote (now with lower-case 'n') 3.0 in 2008. The Evernote Web service launched into open beta on June 24, 2008[8] and reached 11 million users in July 2011.[9] In October 2010, the company raised a US$20 million funding round led by DoCoMo Capital with participation from Morgenthaler Ventures and Sequoia Capital.[10] Since then, the company raised an additional $50 million in funding led by Sequoia Capital and Morgenthaler Ventures,[11] and another $70 million in funding led by Meritech Capital and CBC Capital.[12] On November 30, 2012, Evernote raised another $85 million in funding led by AGC Equity Partners/m8 Capital and Valiant Capital Partners.[13] On November 9, 2014, Evernote raised an additional $20 million in funding from Nikkei, Inc.[14]
On May 7, 2013, TechCrunch reported that Evernote launched Yinxiang Biji Business into the Chinese market at the Global Mobile Internet Conference.[15]
Linda Kozlowski was named the Chief Operating Officer of Evernote in June 2015, after more than two years with the company, but left before the end of the year.[16][17]
Libin stepped down as CEO in July 2015 and was replaced by former Google Glass executive Chris O'Neill, but remained Executive Chairman.[18] In October 2015, the Evernote Corp. announced that the company was laying off 18 percent of its workforce and would be closing three out of 10 global offices.[19] In September 2016, Libin stepped down as Executive Chairman to focus on other business ventures.[20] In February 2017, CEO O'Neill stated in a blog post that the business was now cash-flow positive.[2] Sequoia Capital, one of Evernote's equity owners, said, "It's great when a company starts to raise non-dilutive capital every day, which is called revenue."[2]
In August 2018, Chief Technical Officer Anirban Kundu, Chief Financial Officer Vincent Toolan, Chief Product Officer Erik Wrobel, and head of HR Michelle Wagner left the company.[21] Wrobel and Wagner both joined in 2016.[22] On September 18, 2018, 54 employees—about 15 percent of the workforce—were laid off.[23] In a blog post, O'Neill said, "After a successful 2017, I set incredibly aggressive goals for Evernote in 2018. Though we have steadily grown, we committed too many resources too quickly. We built up areas of our business in ways that have proven to be inefficient. Going forward, we are streamlining certain functions, like sales, so we can continue to speed up and scale others, like product development and engineering."[24]
On October 29, 2018, Evernote announced that Ian Small, former CEO of TokBox, would replace O'Neill as CEO of Evernote.[25][26]
Evernote Corporation's headquarters in Redwood City, California (2016)
Architecture
Coding and versions
In 2010, the programming language used to write Evernote's software was changed from C# for version 3.5 to C++ in version 4.0 to improve performance.[27]
Data entry
As well as the keyboard entry of typed notes, Evernote supports image capture from cameras on supported devices, and the recording of voice notes. In some situations, text that appears in captured images can be recognized using OCR and annotated. Evernote also supports touch and tablet screens with handwriting recognition. Evernote web-clipping plugins are available for the most popular Internet browsers that allow marked sections of webpages to be captured and clipped to Evernote. If no section of a webpage has been highlighted, Evernote can clip the full page. Evernote also supports the ability to e-mail notes to the service, allowing for automated note entry via e-mail rules or filters.[28]
Where suitable hardware is available, Evernote can automatically add geolocation tags to notes.
As of November 2018, Evernote Pro integrates directly with Google Drive, Microsoft Outlook, Microsoft Teams, and Slack, and Evernote Pro adds an integration with Salesforce.[29] All versions of Evernote also support integrations through IFTTT[30] and Zapier.[31] In 2013, Evernote deprecated its direct integration with Twitter[32] in favor of these third-party services.[33]
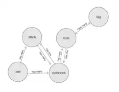
Information model for Evernote
Information type model for notes in Evernote
Information type model for users in Evernote
Data storage and access
On supported operating systems, Evernote allows users to store and edit notes on their local machine,[34] using a SQLite database in Windows.[35]
Users with Internet access and an Evernote account can also have their notes automatically synchronized with a master copy held on Evernote's servers. This approach lets a user access and edit their data across multiple machines and operating system platforms, but still view, input and edit data when an Internet connection is not available. However, notes stored on Evernote servers are not encrypted.
Where Evernote client software is not available, online account-holders can access their note archive via a web interface or through a media device. The service also allows selected files to be shared for viewing and editing by other users.
The Evernote software can be downloaded and used as "stand-alone" software without using the online portion of an Evernote account (online registration is required for initial setup, however), but it will not be able to upload files to the Evernote server, or use the server to synchronize or share files between different Evernote installations. Also, no image or Image-PDF (Premium only) recognition and indexing will take place if the software is used entirely offline.
Accounts
.jpg.webp)
Evernote is a free online service that allows users to upgrade to Premium or Business accounts. All Free, Plus and Premium Evernote accounts have a maximum limit of 100,000 notes and 250 notebooks.[36]
Basic customers can upload 60 MB of data each month. Plus customers get a 1 GB upload limit, offline notes on mobile devices, as well as passcode lock for mobile devices. Emails can also be sent to their Evernote account.[37]
Premium subscribers are granted 10 GB of new uploaded data every month, faster word recognition in images, heightened security, PDF annotation, Context, where notes and news articles can be seen, which are related to the open note and the ability to search text within PDF documents. They also receive additional options for notebook sharing. Each of free, Plus and Premium account types allow notebook sharing with other Evernote users; however, the accounts are distinguished by editing capabilities. In regards to shared notebooks, editing permissions to non-paid account holders may only be granted to premium Evernote subscribers.[38][39] The free service does not make files available offline on iOS and Android devices; while sometimes they are available from cache, editing these files can cause conflicts when synchronizing.
With the full version of Evernote Business, users sync and view work documents through a variety of platforms, such as Mac, iPhone and iPads, Web, Windows and Android Devices. Files that can be uploaded include spreadsheets, presentations, notes and design mock ups. In addition, administrators can monitor company progress and individual employees through the admin console.[40][41]
In June 2016, Evernote announced the limitation for users of its free Basic account to two devices per year and raised prices for its premium service tiers.[42] Non-paying Evernote users are able to sync notes between two devices. Plus lets users store notes offline and upload up to 1GB files, while Premium adds document-parsing features and 10GB of additional storage.[43]
From early April 2018, Evernote Plus was no longer available for purchase;[44] however, users who currently have the Plus subscription can maintain it as long as their subscription is still active.[45]
Supported platforms

Evernote clients are available for Android, iOS (iPad, iPhone, and iPod Touch), macOS, Microsoft Windows, and Web.[46] Additionally, portable versions of Evernote are available for flash drives and U3 drives. There is currently no officially supported native client for BSD or Linux, but the company provides an API for external Linux clients.[47]
There is substantial variation in supported features on different platforms. For example, it is possible to edit Rich Text Format and sketches on Windows; on Mac it is possible to edit rich text, but only view sketches; and on the iPad only plain text could be edited prior to version 4.1.0 (August 2011).
Web clipping support is installed by default on the Internet Explorer and Safari browsers when the Evernote software is installed under Windows or macOS. Evernote web-clipping plugins are also available for the Firefox, Google Chrome, Opera, and Yandex Browsers, and need to be downloaded and installed separately from the respective browser.
The Evernote email-clipper is automatically installed in Microsoft Office Outlook if the desktop version is installed on the same computer. There is also a Thunderbird email plugin, which must be installed separately from the Thunderbird client.
Evernote web in 2020.jpg.webp)

.jpg.webp)
Evernote client on a Windows Phone device (Nokia Lumia)
Apps and tools
Scannable
Scannable captures paper quickly, transforming it into high-quality scans ready to save or share.[48]
Skitch
Skitch is a free screenshot editing and sharing utility for OS X, iOS, Windows, and Android. The app permits the user to add shapes and text to an image, and then share it online. Images can also be exported to various image formats. Originally developed by Plasq, Skitch was acquired by Evernote on August 18, 2011.[49] On December 17, 2015, Evernote announced that it will be ending support for Skitch for Windows, Windows Touch, iOS, and Android on January 22, 2016.[50] Evernote said it will continue to offer Skitch for Mac.[36]
Web Clipper
Evernote Web Clipper is a simple browser extension that lets a user capture full-page articles, images, selected text, important emails, and any web page.
Partnerships
Blinkist
The book-summarizing service Blinkist offers members to synchronize their highlighted text passages to Evernote. This happens in notes for each book with the title of the book as the note title.[51]
Deutsche Telekom
On March 25, 2013, Evernote announced a partnership with Deutsche Telekom to provide German customers with free access to Evernote Premium for one year.[52] In January 2014 the partnership was expanded to additional European markets.[53]
Moleskine
.jpg.webp)
In August 2012, Moleskine partnered with Evernote to produce a digital-friendly notebook with specially designed pages and stickers for smartphone syncing.[54]
Samsung
All Samsung Galaxy Note 3 phablets included a free one-year subscription to Evernote Premium.[55][56][57]
Telefónica Digital
On August 13, 2013, The New York Times reported that Telefónica Digital and Evernote entered into a global partnership agreement, giving Brazilian customers free access to Evernote Premium for one year.[58] Under this global deal Telefónica users in Costa Rica, Guatemala, Panama, the UK and Spain were also offered the promotion.[59]
Incidents
Denial-of-service attacks
On June 11, 2014, Evernote suffered a crippling distributed denial-of-service attack that prevented customers from accessing their information; the attackers demanded a ransom, which Evernote refused to pay.[63] A denial-of-service attack on August 8, 2014, resulted in a brief period of downtime for evernote.com; service was quickly restored.[64]
Security breach
On March 2, 2013, Evernote revealed that hackers had gained access to their network and been able to access user information, including usernames, email addresses, and hashed passwords. All users were asked to reset their passwords.[65][66] In the wake of this, Evernote accelerated plans to implement an optional two-factor authentication for all users.[67][68][69]
Privacy controversy
In December 2016, Evernote announced its privacy policy would be changing in January 2017,[70] leading to claims the policy allowed employees of the firm to access users' content in some situations.[71][72] In response to the concerns, Evernote apologised and announced the policy would not be implemented,[73][74] and that its employees would not have access to users' content unless users opted in.[75][76][77]
Evernote v10 controversy
In late 2020, Evernote released Evernote v10, written from scratch in the Electron framework, to replace older versions on multiple platforms.[78][79] Some users noted the new app was much slower than legacy Windows / iOS app, had many features removed, and did not work with some default keyboard layouts (like Turkish, Latvian, Polish) due to conflict of hardcoded key bindings.[80][81] No options were enabled to disable or change hotkeys in Evernote v10.
See also
- Comparison of notetaking software
- List of personal information managers
- Springpad, a similar notetaking tool that was often compared to Evernote[82][83][84]
References
- "Evernote release notes". Retrieved February 14, 2022.
- McCracken, Harry (August 14, 2018). "Inside Evernote's brain". Fast Company. Archived from the original on November 9, 2020. Retrieved August 15, 2018.
- Butcher, Mike. "Interview: Stepan Pachikov, the founder of Evernote, talks about his future vision (TCTV)". TechCrunch. Archived from the original on June 23, 2015. Retrieved June 23, 2015.
- "Contact Us". evernote.com. Evernote. Archived from the original on June 28, 2015. Retrieved June 23, 2015.
- "Evernote Lays off 47 people and closes 3 offices". venturebeat.com. VentureBeat. September 30, 2015. Archived from the original on October 16, 2015. Retrieved September 30, 2015.
- "Пачиков Георгий Александрович". Archived from the original on February 20, 2019. Retrieved January 11, 2021.
- EverNote - Products Evernote.com Archived October 14, 2004, at the Wayback Machine
- Libin, Phil (June 24, 2008), "Evernote Public Launch!", The Evernote Blog, Evernote, archived from the original on September 4, 2012, retrieved March 6, 2013
- Little, Gary (July 13, 2011), Nicole Perlroth (ed.), "Why Evernote Is Winning With The Soft Stuff", Forbes, archived from the original on July 17, 2011, retrieved March 6, 2013
- Reisinger, Don. Evernote Secures $20 Million in Investment Round Archived October 26, 2012, at the Wayback Machine. CNET News, October 19, 2010. (Accessed October 22, 2010)
- Libin, Phil. "Evernote Gets $50 Million in Funding". Archived from the original on July 17, 2011.
- "Evernote Raises $70 Million Financing Round Led by Meritech Capital and CBC Capital". May 3, 2012. Archived from the original on May 5, 2012. Retrieved May 5, 2012.
- "Evernote". Evernote Blog. Archived from the original on August 31, 2013. Retrieved January 10, 2013.
- "Evernote Joins With Nikkei for New Content & Business Alliance". Archived from the original on May 2, 2015. Retrieved April 9, 2015.
- "Evernote, Now With 4M Users In China, Aims For Enterprises With Yinxiang Biji Business". TechCrunch. AOL. Archived from the original on March 7, 2018. Retrieved June 25, 2017.
- King, Rachel. "Evernote promotes Alibaba vet Linda Kozlowski to COO". ZDNet.com. ZDNet. Archived from the original on July 11, 2015. Retrieved June 3, 2015.
- "Evernote's Freshly Minted COO Linda Kozlowski Is Leaving The Company". TechCrunch. Archived from the original on November 3, 2018. Retrieved November 2, 2018.
- "Evernote Taps Former Google Glass Executive Chris O'Neill as New CEO". Re/code. Archived from the original on July 21, 2015. Retrieved June 20, 2015.
- "Evernote is in deep trouble — Business Insider". Archived from the original on October 5, 2015. Retrieved October 4, 2015.
- "Exclusive: Phil Libin and Max Levchin Leave Evernote Board". Fortune. Archived from the original on October 4, 2019. Retrieved January 20, 2020.
- "Evernote lost its CTO, CFO, CPO and HR head in the last month as it eyes another fundraise". TechCrunch. Archived from the original on November 3, 2018. Retrieved November 2, 2018.
- "Evernote's founding CTO Dave Engberg is leaving in May; new wave of execs announced". TechCrunch. Archived from the original on November 3, 2018. Retrieved November 2, 2018.
- "Evernote just slashed 54 jobs, or 15 percent of its workforce". TechCrunch. Archived from the original on November 3, 2018. Retrieved November 2, 2018.
- "A Message from the CEO". evernote.com | Blog. September 18, 2018. Archived from the original on November 3, 2018. Retrieved November 2, 2018.
- "Ian Small, former head of TokBox, takes over as Evernote CEO from Chris O'Neill". TechCrunch. Archived from the original on November 3, 2018. Retrieved November 2, 2018.
- "Inventing the Future: Greetings from Our New CEO - evernote.com | Blog". evernote.com | Blog. October 29, 2018. Archived from the original on November 2, 2018. Retrieved November 2, 2018.
- Lextrait, Vincent (December 2013). "The Programming Languages Beacon" (13.0 ed.). Archived from the original on May 30, 2012. Retrieved July 21, 2015.
- Westfall, Jonathan. Scan Directly from your Office to Evernote Archived November 16, 2010, at the Wayback Machine JonWestfall.com, September 28, 2010. (Accessed July 18, 2011)
- "Compare plans and get started for free | Evernote". Evernote. Archived from the original on November 3, 2018. Retrieved November 2, 2018.
- IFTTT. "IFTTT". ifttt.com. Archived from the original on October 29, 2015. Retrieved November 2, 2018.
- Zapier. "Evernote Integrations". Zapier. Archived from the original on November 3, 2018. Retrieved November 2, 2018.
- "Tweet to self: Evernote gets Twitter integration". C Net News. April 9, 2009. Archived from the original on May 7, 2021. Retrieved April 1, 2013.
- "How to Capture Your Social Media Moments with Evernote". The Evernote Blog. November 26, 2013. Archived from the original on December 9, 2013. Retrieved November 2, 2018.
- "Evernote Data Usage". Evernote. Archived from the original on June 24, 2015. Retrieved June 23, 2015.
- "Direct access to the Evernote SQL database". Archived from the original on June 11, 2017. Retrieved March 6, 2017.
- "What are the system limits of Evernote?". Archived from the original on October 12, 2016. Retrieved June 29, 2016.
- "Evernote Pricing". Evernote. Archived from the original on May 18, 2015. Retrieved May 17, 2015.
- "Evernote Support | Evernote". Support.evernote.com. Archived from the original on January 20, 2013. Retrieved June 15, 2013.
- Premium plan information Evernote.com Archived September 2, 2011, at the Wayback Machine
- Knight, Chris (August 24, 2012). "Evernote Aims at SMBs With New Business-Class Product". CMSWire. Simpler Media Group, Inc. Archived from the original on April 21, 2017. Retrieved January 17, 2016.
- Ingram, Katie (December 5, 2012). "Evernote Business Released as a Collaboration & Communication Tool for SMBs". CMSWire. Simpler Media Group, Inc. Archived from the original on April 13, 2015. Retrieved January 17, 2016.
- "Evernote raises prices of its paid plans, limits device sharing on free tier". The Verge. June 28, 2016. Archived from the original on June 29, 2016. Retrieved June 29, 2016.
- "Evernote restricts free accounts to two devices, increases the price of paid tiers". digitaltrends. June 28, 2016. Archived from the original on June 30, 2016. Retrieved June 29, 2016.
- "Which Evernote product is right for me?". Archived from the original on August 9, 2018. Retrieved August 9, 2018.
- "FAQ about Evernote subscription plans: Can I subscribe to Evernote Plus?". Archived from the original on August 9, 2018. Retrieved August 9, 2018.
- "Evernote to End Support for Blackberry and Windows Phone".
{{cite web}}: CS1 maint: url-status (link) - "Evernote on Linux". Evernote Help & Learning. Archived from the original on September 16, 2018. Retrieved September 16, 2018.
- "Scannable: A New Mobile Scanning App from Evernote". blog.evernote.com. January 8, 2015. Archived from the original on March 10, 2016. Retrieved March 9, 2016.
- "Evernote Blog | Evernote Acquires Skitch! #evernote_etc". Blog.evernote.com. August 18, 2011. Archived from the original on November 9, 2012. Retrieved June 15, 2013.
- "Evernote to end support for Clearly, Evernote for Pebble, and versions of Skitch — Evernote Blog". blog.evernote.com. Archived from the original on June 13, 2018. Retrieved May 18, 2017.
- "How do I sync my Highlights to Evernote?". Blinkist. May 21, 2020. Archived from the original on August 6, 2020. Retrieved May 21, 2020.
- "DT signs up Evernote to provide Premium app". Mobile World Live. March 25, 2013. Archived from the original on February 8, 2018. Retrieved February 7, 2018.
- "Evernote expands Deutsche Telekom partnership — Mobile World Live". Mobile World Live. January 23, 2014. Archived from the original on February 8, 2018. Retrieved February 7, 2018.
- "Evernote Moleskine notebook review: When digital and analog elegantly collide". The Next Web. October 20, 2012. Archived from the original on June 16, 2018. Retrieved June 18, 2018.
- "Samsung Galaxy Note 3 makes official debut with 5.7-inch 1080p screen and faux-leather back, available September 25th". Engadget. AOL. Archived from the original on May 14, 2018. Retrieved September 4, 2013.
- "Samsung's Galaxy Note 3 is bigger, faster, thinner, and lighter, but is it any better?". The Verge. Vox Media. September 4, 2013. Archived from the original on June 13, 2018. Retrieved September 4, 2013.
- "Samsung Galaxy Note 3 Review: Powerful new Note wields mightier pen skills". CNET. CBS Interactive. Archived from the original on February 2, 2014. Retrieved February 1, 2014.
- Quentin Hardy, "The Developing World Gets Unlimited Digital Storage" Archived March 5, 2014, at the Wayback Machine, The New York Times, August 13, 2013. Retrieved August 13, 2013.
- "Los usuarios de Movistar tendrán un año gratis del servicio premium de Evernote" Archived March 5, 2014, at the Wayback Machine, El Economista, December 11, 2013, retrieved February 28, 2014
- "Thousands of Evernote users affected by data loss — CNET". Archived from the original on July 5, 2015. Retrieved July 4, 2015.
- "Thousands could have lost Evernote data following hardware failure | IT PRO". Archived from the original on July 14, 2015. Retrieved July 4, 2015.
- "Evernote, the bug-ridden elephant | jasonkincaid.net". January 3, 2014. Archived from the original on July 5, 2015. Retrieved July 4, 2015.
- King, Leo (June 11, 2014). "Evernote Pounded By Aggressive Cyber Attack". Forbes. Archived from the original on June 15, 2014. Retrieved June 11, 2014.
- McGregor, James. "Feedly And Evernote Go Down As Attackers Demand Ransom". Forbes. Archived from the original on August 5, 2014. Retrieved August 8, 2014.
- Steve Kovach (March 2, 2013). "Your Evernote Password has been Hacked". Business Insider. Archived from the original on March 4, 2013. Retrieved March 3, 2013.
- "Evernote says security has been breached by hackers". BBC News Online. March 2, 2013. Archived from the original on March 6, 2013. Retrieved March 6, 2013.
- Harrison Weber (March 5, 2013). "After major data breach, Evernote accelerates plans to implement two-factor authentication". The Next Web. Archived from the original on March 6, 2013. Retrieved March 6, 2013.
- Mathew J. Schwartz (March 5, 2013). "Evernote: We're Adding Two-Factor Authentication". InformationWeek. Archived from the original on March 6, 2013. Retrieved March 6, 2013.
- Kotentko, James (March 5, 2013). "Evernote saves some face, gets two-factor authentication". Digital Trends. Archived from the original on May 7, 2021. Retrieved April 1, 2013.
- "Notice of Privacy Policy Updates (January 2017)". Archived from the original on December 15, 2016. Retrieved December 14, 2016.
- "Worst Privacy Policy Evernote? Update Allows Employees To Read Your Notes". Forbes. Archived from the original on August 14, 2017. Retrieved August 14, 2017.
- "Evernote's new privacy policy allows employees to read your notes". Archived from the original on December 14, 2016. Retrieved December 14, 2016.
- "Evernote Revisits Privacy Policy Change in Response to Feedback". December 15, 2016. Archived from the original on December 16, 2016. Retrieved December 16, 2016.
- "A Note From Chris O'Neill about Evernote's Privacy Policy". Archived from the original on June 13, 2018. Retrieved December 16, 2016.
- "Evernote Revisits Privacy Policy Change in Response to Feedback — Evernote Blog". blog.evernote.com. December 15, 2016. Archived from the original on December 17, 2016. Retrieved December 17, 2016.
- "Evernote issues yet another privacy policy statement: makes note snooping opt-in only". BetaNews. December 16, 2016. Archived from the original on December 17, 2016. Retrieved December 17, 2016.
- Bell, Karissa (December 17, 2016). "Evernote reverses controversial privacy policy but damage is already done". Mashable. Archived from the original on December 18, 2016. Retrieved December 18, 2016.
- Barry, Geoffrey (October 29, 2020). "Evernote for Windows 10.2 is here". Evernote User Forum. Archived from the original on November 1, 2020. Retrieved November 5, 2020.
- "Can Evernote make a comeback?". Engadget. Archived from the original on November 1, 2020. Retrieved November 17, 2020.
- Hate the new Evernote (Archived)
- "Where are PREFERENCES?! Keyboard shortcut settings?". Evernote User Forum. November 3, 2020. Archived from the original on November 5, 2020. Retrieved November 5, 2020.
- Roush, Wade (April 16, 2010). "Online Notebook Smackdown: Evernote Vs. Springpad". Xconomy. Archived from the original on January 1, 2011. Retrieved December 29, 2010.
- Travis, Bobby (April 20, 2010). "Springpad vs Evernote -- Why It Might Be Better..." 40tech. Archived from the original on December 28, 2010. Retrieved January 4, 2011.
- Perez, Sarah (March 9, 2010). "Springpad Takes on Evernote with Semantic Technology, Barcode Scanner". ReadWriteWeb. Archived from the original on January 9, 2011. Retrieved January 4, 2011.
External links
| Wikimedia Commons has media related to Evernote. |
